WARNING:
JavaScript is turned OFF. None of the links on this concept map will
work until it is reactivated.
If you need help turning JavaScript On, click here.
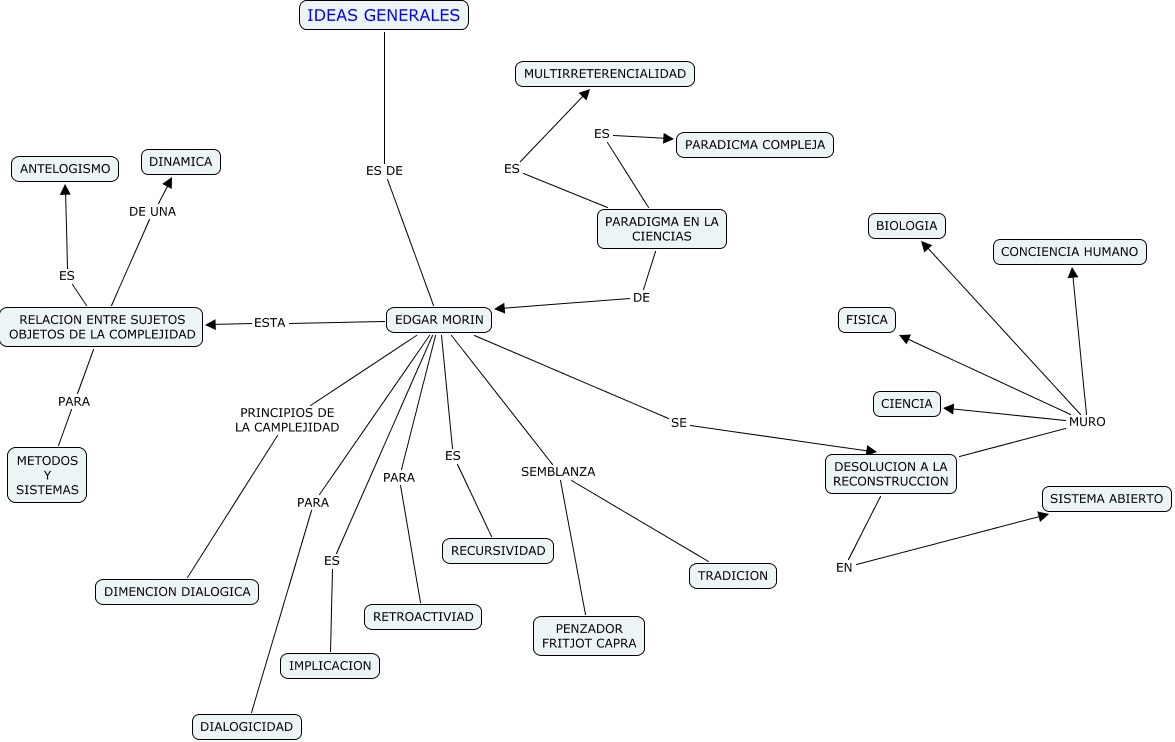
Este Cmap, tiene información relacionada con: ALF, EDGAR MORIN SEMBLANZA TRADICION, PARADIGMA EN LA CIENCIAS ES PARADICMA COMPLEJA, RELACION ENTRE SUJETOS OBJETOS DE LA COMPLEJIDAD PARA METODOS Y SISTEMAS, PARADIGMA EN LA CIENCIAS ES MULTIRRETERENCIALIDAD, EDGAR MORIN ES IMPLICACION, IDEAS GENERALES ES DE EDGAR MORIN, DESOLUCION A LA RECONSTRUCCION MURO FISICA, DESOLUCION A LA RECONSTRUCCION MURO CIENCIA, RELACION ENTRE SUJETOS OBJETOS DE LA COMPLEJIDAD DE UNA DINAMICA, DESOLUCION A LA RECONSTRUCCION MURO CONCIENCIA HUMANO, EDGAR MORIN SEMBLANZA PENZADOR FRITJOT CAPRA, EDGAR MORIN ESTA RELACION ENTRE SUJETOS OBJETOS DE LA COMPLEJIDAD, PARADIGMA EN LA CIENCIAS DE EDGAR MORIN, EDGAR MORIN ES RECURSIVIDAD, EDGAR MORIN SE DESOLUCION A LA RECONSTRUCCION, EDGAR MORIN PARA DIALOGICIDAD, EDGAR MORIN PRINCIPIOS DE LA CAMPLEJIDAD DIMENCION DIALOGICA, RELACION ENTRE SUJETOS OBJETOS DE LA COMPLEJIDAD ES ANTELOGISMO, DESOLUCION A LA RECONSTRUCCION MURO BIOLOGIA, EDGAR MORIN PARA RETROACTIVIAD