WARNING:
JavaScript is turned OFF. None of the links on this concept map will
work until it is reactivated.
If you need help turning JavaScript On, click here.
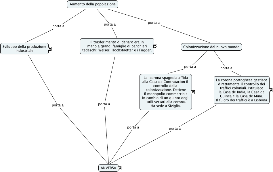
Questa Cmap, creata con IHMC CmapTools, contiene informazioni relative a: 2.4-2.5, Sviluppo della produzione industriale porta a ANVERSA, Aumento della popolazione porta a Sviluppo della produzione industriale, Sviluppo e diffusione di fonderie e altiforni. porta a Sviluppo di industrie metallurgiche e di trasformazione., Maggiore richiesta di minerali come carbone, ferro, rame, argento, allume e sale. porta a Sviluppo e diffusione di fonderie e altiforni., Aumento della popolazione porta a Il trasferimento di denaro era in mano a grandi famiglie di banchieri tedeschi: Welser, Hochstaetter e i Fugger., Colonizzazione del nuovo mondo porta a La corona spagnola affida alla Casa de Contratacion il controllo della colonizzazione. Detiene il monopolio commerciale in cambio di un quinto degli utili versati alla corona. Ha sede a Siviglia., La corona portoghese gestisce direttamente il controllo dei traffici coloniali. Istituisce la Casa de India, la Casa de Guinea e la Casa de Mina. Il fulcro dei traffici è a Lisbona porta a ANVERSA, Il trasferimento di denaro era in mano a grandi famiglie di banchieri tedeschi: Welser, Hochstaetter e i Fugger. porta a ANVERSA, La corona spagnola affida alla Casa de Contratacion il controllo della colonizzazione. Detiene il monopolio commerciale in cambio di un quinto degli utili versati alla corona. Ha sede a Siviglia. porta a ANVERSA, Aumento della popolazione porta a Colonizzazione del nuovo mondo, Colonizzazione del nuovo mondo porta a La corona portoghese gestisce direttamente il controllo dei traffici coloniali. Istituisce la Casa de India, la Casa de Guinea e la Casa de Mina. Il fulcro dei traffici è a Lisbona