WARNING:
JavaScript is turned OFF. None of the links on this concept map will
work until it is reactivated.
If you need help turning JavaScript On, click here.
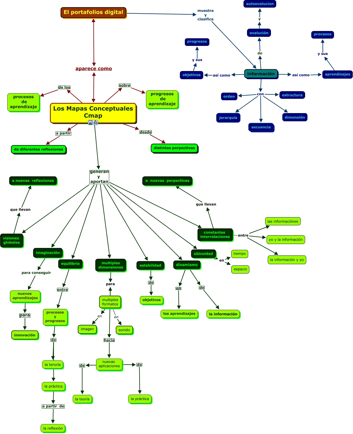
Este Cmap, tiene información relacionada con: Copia de Portafolios Digital.Presentación, multiples dimensiones para multiples formatos, la práctica a partir de la reflexión, Los Mapas Conceptuales Cmap de los procesos de aprendizaje, información así como aprendizajes, información con dimensión, procesos y progresos de la práctica, Los Mapas Conceptuales Cmap generan y aportan visiones globales, El portafolios digital muestra y clasifica información, constantes interrelaciones entre la información y yo, estabilidad de objetivos, Los Mapas Conceptuales Cmap a partir de diferentes reflexiones, Los Mapas Conceptuales Cmap desde distintas perpectivas, constantes interrelaciones entre yo y la información, información de evalución, visiones globales que llevan a nuevas reflexiones, información con secuencia, equilibrio entre procesos y progresos, constantes interrelaciones entre las informaciónes, ubicuidad en tiempo, aprendizajes y sus procesos