WARNING:
JavaScript is turned OFF. None of the links on this concept map will
work until it is reactivated.
If you need help turning JavaScript On, click here.
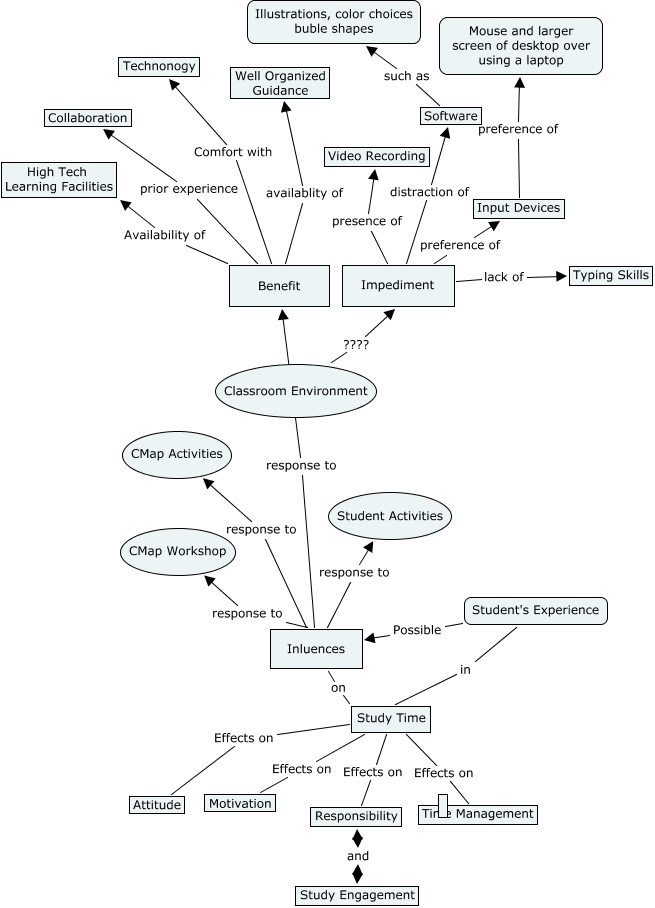
This Concept Map, created with IHMC CmapTools, has information related to: Group 6 CMap, Input Devices preference of Mouse and larger screen of desktop over using a laptop, Inluences response to CMap Activities, Student's Experience in Study Time, Study Time Effects on Time Management, Impediment preference of Input Devices, Benefit prior experience Collaboration, Inluences response to CMap Workshop, Inluences response to Benefit, Student's Experience Possible Inluences, Classroom Environment ???? Impediment, Impediment distraction of Software, Benefit Availability of High Tech Learning Facilities, Study Time Effects on Motivation, Impediment presence of Video Recording, Study Time Effects on Responsibility, Benefit Comfort with Technonogy, Benefit availablity of Well Organized Guidance, Study Time Effects on Attitude, Inluences on Study Time, Software such as Illustrations, color choices buble shapes