WARNING:
JavaScript is turned OFF. None of the links on this concept map will
work until it is reactivated.
If you need help turning JavaScript On, click here.
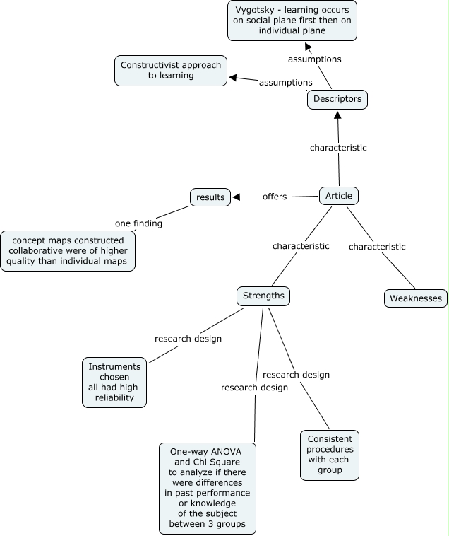
This Concept Map, created with IHMC CmapTools, has information related to: Kwon and Cifuentes Article Map, Article offers results, Descriptors assumptions Constructivist approach to learning, Article characteristic Weaknesses, Strengths research design Consistent procedures with each group, results one finding concept maps constructed collaborative were of higher quality than individual maps, Article characteristic Descriptors, Article characteristic Strengths, Strengths research design One-way ANOVA and Chi Square to analyze if there were differences in past performance or knowledge of the subject between 3 groups, Descriptors assumptions Vygotsky - learning occurs on social plane first then on individual plane, Strengths research design Instruments chosen all had high reliability