WARNING:
JavaScript is turned OFF. None of the links on this concept map will
work until it is reactivated.
If you need help turning JavaScript On, click here.
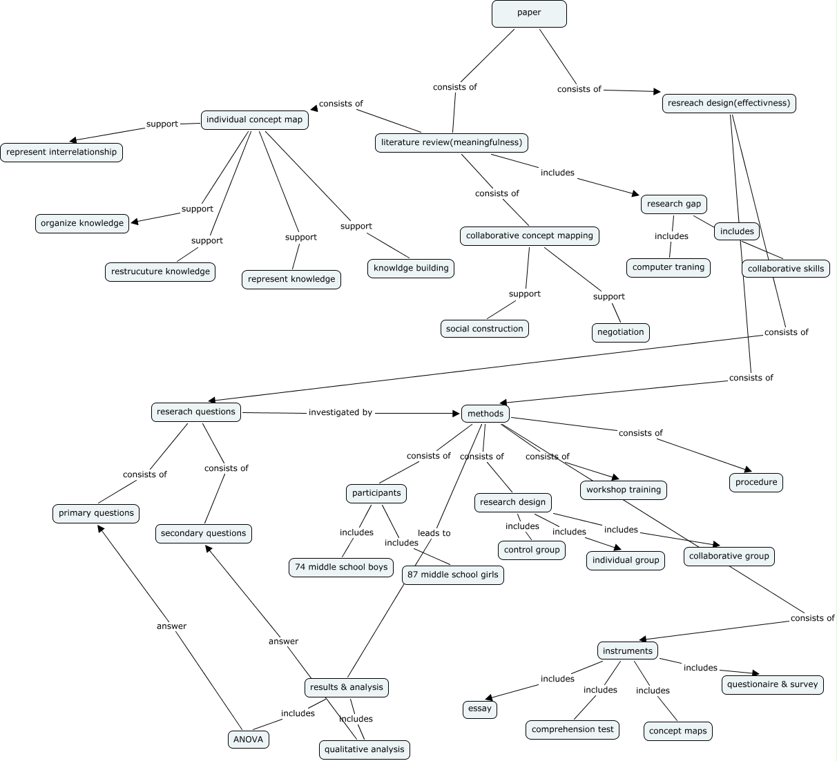
This Concept Map, created with IHMC CmapTools, has information related to: group2_cm, individual concept map support restrucuture knowledge, methods leads to results & analysis, methods consists of procedure, methods consists of participants, literature review(meaningfulness) consists of collaborative concept mapping, research gap includes computer traning, individual concept map support represent knowledge, reserach questions investigated by methods, research design includes control group, methods consists of workshop training, paper consists of literature review(meaningfulness), research gap ???? collaborative skills, individual concept map support organize knowledge, instruments includes concept maps, individual concept map support knowldge building, collaborative concept mapping support social construction, instruments includes questionaire & survey, instruments includes essay, results & analysis includes ANOVA, instruments includes comprehension test