WARNING:
JavaScript is turned OFF. None of the links on this concept map will
work until it is reactivated.
If you need help turning JavaScript On, click here.
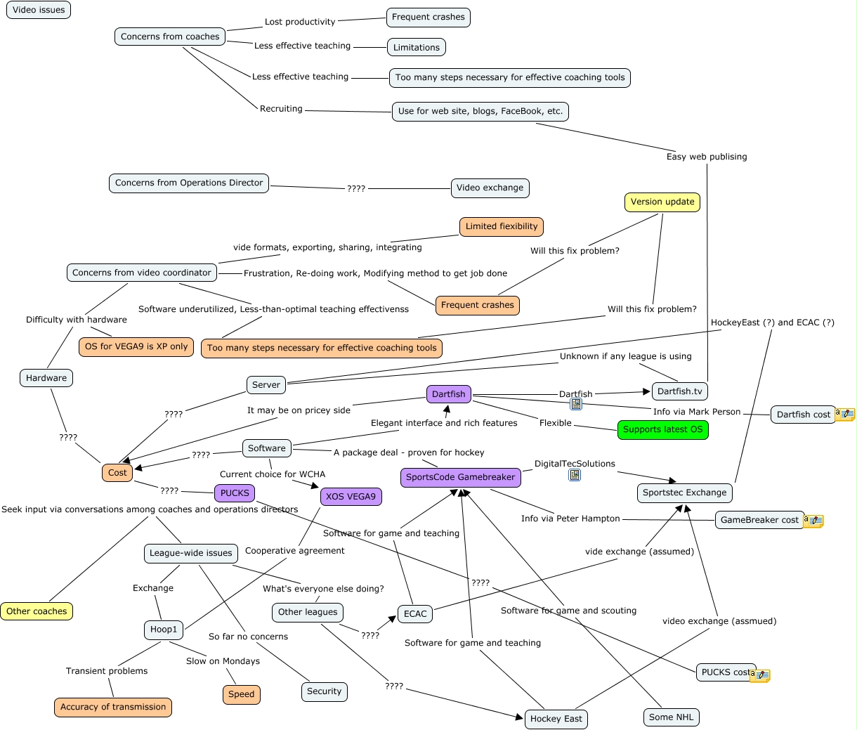
This Concept Map, created with IHMC CmapTools, has information related to: Hockey Video Issues 2009, League-wide issues Exchange Hoop1, Hoop1 Slow on Mondays Speed, Software Current choice for WCHA XOS VEGA9, Concerns from video coordinator Difficulty with hardware Hardware, Other leagues ???? Hockey East, Use for web site, blogs, FaceBook, etc. Easy web publising Dartfish.tv, Concerns from coaches Less effective teaching Limitations, League-wide issues What's everyone else doing? Other leagues, Hoop1 Cooperative agreement XOS VEGA9, Dartfish Flexible Supports latest OS, Concerns from video coordinator Software underutilized, Less-than-optimal teaching effectivenss Too many steps necessary for effective coaching tools, Other leagues ???? ECAC, Hockey East video exchange (assmued) Sportstec Exchange, League-wide issues So far no concerns Security, SportsCode Gamebreaker Info via Peter Hampton GameBreaker cost, Software Elegant interface and rich features Dartfish, Concerns from video coordinator vide formats, exporting, sharing, integrating Limited fiexibility, Concerns from coaches Recruiting Use for web site, blogs, FaceBook, etc., Dartfish Info via Mark Person Dartfish cost, Concerns from video coordinator Difficulty with hardware OS for VEGA9 is XP only