WARNING:
JavaScript is turned OFF. None of the links on this concept map will
work until it is reactivated.
If you need help turning JavaScript On, click here.
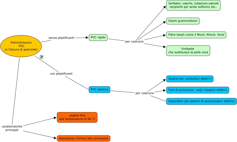
Questa Cmap, creata con IHMC CmapTools, contiene informazioni relative a: Polivinilcloruro, PVC plastico per costruire Guaine per conduttori elettrici, Polivinilcloruro PVC (o Cloruro di polivinile) caratteristiche principali usabile fino alla temperatura di 60 °C, PVC rigido per costruire Fibre tessili come il Movil, Rhovil, Sniol, PVC rigido per costruire Dischi grammofonici, PVC rigido per costruire Serbatoi, vasche, tubazioni,valvole recipienti per acido solforico etc.., PVC rigido per costruire Vinilpelle che sostituisce la pelle vera, Polivinilcloruro PVC (o Cloruro di polivinile) caratteristiche principali Resistenza chimica alla corrosione, Polivinilcloruro PVC (o Cloruro di polivinile) senza plastificanti PVC rigido, PVC plastico per costruire Separatori per piastre di accumulatori elettrici, Polivinilcloruro PVC (o Cloruro di polivinile) con plastificanti PVC plastico, PVC plastico per costruire Tubi di protezione negli impianti elettrici