WARNING:
JavaScript is turned OFF. None of the links on this concept map will
work until it is reactivated.
If you need help turning JavaScript On, click here.
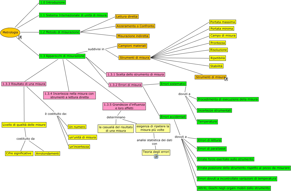
Questa Cmap, creata con IHMC CmapTools, contiene informazioni relative a: Metrologia, 1.3.3 Risultato di una misura Livello di qualità delle misure, Errori accidentali dovuti a Errori di lettura, Errori sistematici dovuti a Temperatura, Errori accidentali dovuti a Errori dovuti a incontrollate variazioni di temperatura, Errori sistematici dovuti a Incertezze strumentali, Strumenti di misura Portata massima, 1.3 Apparecchi di misurazione 1.3.4 Incertezza nella misura con strumenti a lettura diretta, 1.3 Apparecchi di misurazione suddivisi in Campioni materiali, 1.3.5 Grandezze d'influenza e loro effetti determinano la casualià del risultato di una misura, Livello di qualità delle misure costituito da Arrotondamenti, Metrologia 1.0 Introduzione, 1.2 Metodo di misurazione Misurazione indiretta, Strumenti di misura Portata minima, Errori accidentali dovuti a Errate forze eseritate sullo strumento, Errori sistematici dovuti a Procedimento di esecuzione della misura, Strumenti di misura Prontezza, 1.3.5 Grandezze d'influenza e loro effetti determinano esigenza di ripetere la misura più volte, 1.3.2 Errori di misura Errori accidentali, Strumenti di misura Stabilità, 1.2 Metodo di misurazione Lettura diretta