WARNING:
JavaScript is turned OFF. None of the links on this concept map will
work until it is reactivated.
If you need help turning JavaScript On, click here.
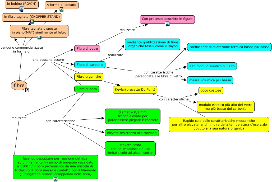
Questa Cmap, creata con IHMC CmapTools, contiene informazioni relative a: Fibre, fibre che possono essere Fibre organiche, Fibre di carbonio con caratteristiche paragonate alle fibre di vetro coefficiente di dilatazione termica basso più basso, Fibre organiche Kevlar(brevetto Du Pont), Fibre di carbonio realizzate mediante grafitizzazione di fibre organiche tessili come il Rayon, Kevlar(brevetto Du Pont) con caratteristiche Rapido calo delle carattteristiche meccaniche per altro elevate, al diminuire della temperatura d'esercizio dovuto alla sua natura organica, Fibre di boro con caratteristiche elevato costo che ne impedisce un uso limitato solo ad alcuni settori, fibre che possono essere Fibre di boro, Kevlar(brevetto Du Pont) con caratteristiche modulo elastico più alto del vetro ma più basso del carbonio, fibre che possono essere Fibre di vetro, Fibre di boro realizzate facendo depositare per reazione chimica su un filamento finissimo di tungsten riscaldato a 1100 °C il boro proveniente da una miscela di tricloruro di boro messa a contatto con il filamento (Il tungsteno rimane intrappolato nella fibra), fibre vengono commercializzate in forma di in fibre tagliate (CHOPPER STAND), Fibre di boro con caratteristiche elevata resistenza alla trazione, fibre vengono commercializzate in forma di Fibre tagliate disposte in piano(MAT) similmente al feltro, Fibre di carbonio con caratteristiche paragonate alle fibre di vetro alto modulo elastico più alto, Fibre di boro con caratteristiche diametro 0,1 mm troppo elevato per poter essere piegate e contorte, Fibre di vetro realizzate Con processo descritto in figura, fibre vengono commercializzate in forma di in bobine (ROVIN), fibre vengono commercializzate in forma di A forma di tessuto, Fibre di carbonio con caratteristiche paragonate alle fibre di vetro massa volumica più bassa, Kevlar(brevetto Du Pont) con caratteristiche poco costose