WARNING:
JavaScript is turned OFF. None of the links on this concept map will
work until it is reactivated.
If you need help turning JavaScript On, click here.
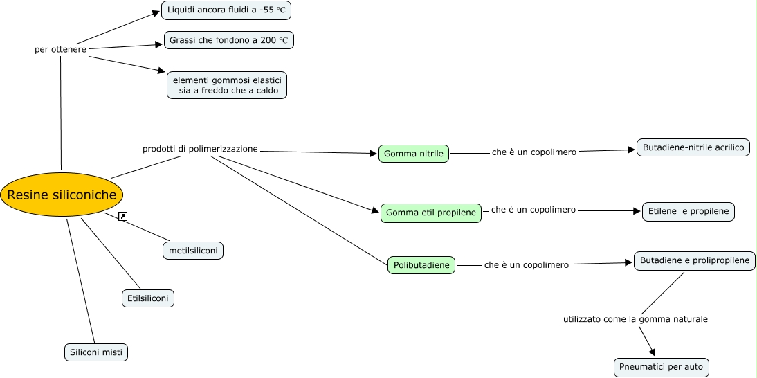
Questa Cmap, creata con IHMC CmapTools, contiene informazioni relative a: Resine siliconiche, Resine siliconiche per ottenere elementi gommosi elastici sia a freddo che a caldo, Resine siliconiche per ottenere Liquidi ancora fluidi a -55 °C, Gomma etil propilene che è un copolimero Etilene e propilene, Resine siliconiche Siliconi misti, Resine siliconiche per ottenere Grassi che fondono a 200 °C, Resine siliconiche prodotti di polimerizzazione Gomma etil propilene, Polibutadiene che è un copolimero Butadiene e prolipropilene, Resine siliconiche prodotti di polimerizzazione Gomma nitrile, Resine siliconiche metilsiliconi, Butadiene e prolipropilene utilizzato come la gomma naturale Pneumatici per auto, Resine siliconiche prodotti di polimerizzazione Polibutadiene, Resine siliconiche Etilsiliconi, Gomma nitrile che è un copolimero Butadiene-nitrile acrilico