WARNING:
JavaScript is turned OFF. None of the links on this concept map will
work until it is reactivated.
If you need help turning JavaScript On, click here.
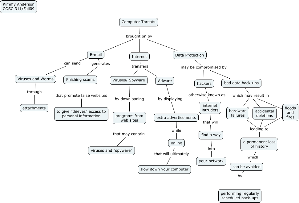
This Concept Map, created with IHMC CmapTools, has information related to: Computer Threats, Viruses and Worms through attachments, E-mail generates Phishing scams, Internet transfers Viruses/ Spyware, accidental deletions leading to a permanent loss of history, Adware by displaying extra advertisements, accidental deletions leading to a permanent loss of history, can be avoided by performing regularly scheduled back-ups, a permanent loss of history which can be avoided, Viruses/ Spyware by downloading programs from web sites, Computer Threats brought on by Data Protection, floods and fires leading to a permanent loss of history, Internet transfers Adware, online that will ultimately slow down your computer, E-mail can send Viruses and Worms, Data Protection may be compromised by bad data back-ups, find a way into your network, Computer Threats brought on by E-mail, Computer Threats brought on by Internet, bad data back-ups which may result in accidental deletions, hackers otherwise known as internet intruders