WARNING:
JavaScript is turned OFF. None of the links on this concept map will
work until it is reactivated.
If you need help turning JavaScript On, click here.
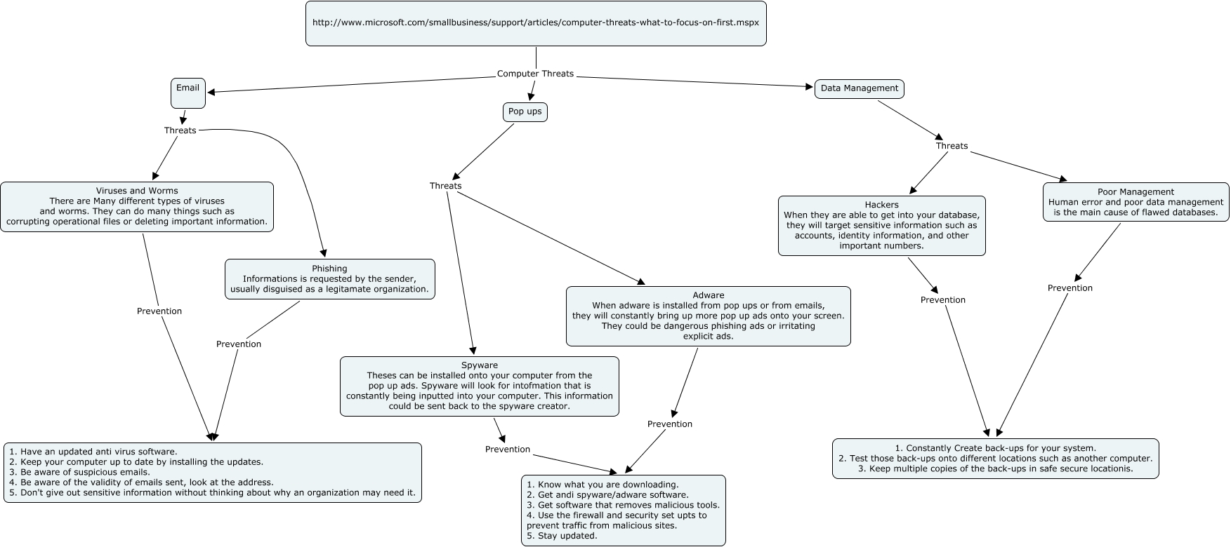
This Concept Map, created with IHMC CmapTools, has information related to: inthasoroth, danny, http://www.microsoft.com/smallbusiness/support/articles/computer-threats-what-to-focus-on-first.mspx Computer Threats Email, Data Management Threats Poor Management Human error and poor data management is the main cause of flawed databases., http://www.microsoft.com/smallbusiness/support/articles/computer-threats-what-to-focus-on-first.mspx Computer Threats Data Management, Pop ups Threats Adware When adware is installed from pop ups or from emails, they will constantly bring up more pop up ads onto your screen. They could be dangerous phishing ads or irritating explicit ads., Email Threats Viruses and Worms There are Many different types of viruses and worms. They can do many things such as corrupting operational files or deleting important information., Adware When adware is installed from pop ups or from emails, they will constantly bring up more pop up ads onto your screen. They could be dangerous phishing ads or irritating explicit ads. Prevention 1. Know what you are downloading. 2. Get andi spyware/adware software. 3. Get software that removes malicious tools. 4. Use the firewall and security set upts to prevent traffic from malicious sites. 5. Stay updated., Data Management Threats Hackers When they are able to get into your database, they will target sensitive information such as accounts, identity information, and other important numbers., http://www.microsoft.com/smallbusiness/support/articles/computer-threats-what-to-focus-on-first.mspx Computer Threats Pop ups, Phishing Informations is requested by the sender, usually disguised as a legitamate organization. Prevention 1. Have an updated anti virus software. 2. Keep your computer up to date by installing the updates. 3. Be aware of suspicious emails. 4. Be aware of the validity of emails sent, look at the address. 5. Don't give out sensitive information without thinking about why an organization may need it., Poor Management Human error and poor data management is the main cause of flawed databases. Prevention 1. Constantly Create back-ups for your system. 2. Test those back-ups onto different locations such as another computer. 3. Keep multiple copies of the back-ups in safe secure locationis., Hackers When they are able to get into your database, they will target sensitive information such as accounts, identity information, and other important numbers. Prevention 1. Constantly Create back-ups for your system. 2. Test those back-ups onto different locations such as another computer. 3. Keep multiple copies of the back-ups in safe secure locationis., Pop ups Threats Spyware Theses can be installed onto your computer from the pop up ads. Spyware will look for intofmation that is constantly being inputted into your computer. This information could be sent back to the spyware creator., Viruses and Worms There are Many different types of viruses and worms. They can do many things such as corrupting operational files or deleting important information. Prevention 1. Have an updated anti virus software. 2. Keep your computer up to date by installing the updates. 3. Be aware of suspicious emails. 4. Be aware of the validity of emails sent, look at the address. 5. Don't give out sensitive information without thinking about why an organization may need it., Spyware Theses can be installed onto your computer from the pop up ads. Spyware will look for intofmation that is constantly being inputted into your computer. This information could be sent back to the spyware creator. Prevention 1. Know what you are downloading. 2. Get andi spyware/adware software. 3. Get software that removes malicious tools. 4. Use the firewall and security set upts to prevent traffic from malicious sites. 5. Stay updated., Email Threats Phishing Informations is requested by the sender, usually disguised as a legitamate organization.