WARNING:
JavaScript is turned OFF. None of the links on this concept map will
work until it is reactivated.
If you need help turning JavaScript On, click here.
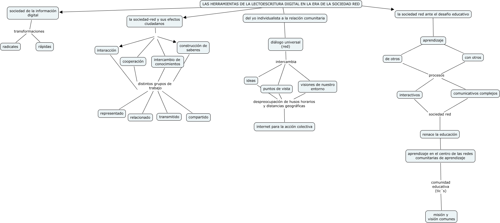
Este Cmap, tiene información relacionada con: lectoescritura, intercambio de conocimientos distintos grupos de trabajo relacionado, cooperación distintos grupos de trabajo relacionado, cooperación distintos grupos de trabajo transmitido, con otros procesos comunicativos complejos, LAS HERRAMIENTAS DE LA LECTOESCRITURA DIGITAL EN LA ERA DE LA SOCIEDAD RED ???? la sociedad-red y sus efectos ciudadanos, aprendizaje ???? de otros, construcción de saberes distintos grupos de trabajo compartido, de otros procesos interactivos, construcción de saberes distintos grupos de trabajo relacionado, renace la educación ???? aprendizaje en el centro de las redes comunitarias de aprendizaje, interacción distintos grupos de trabajo transmitido, LAS HERRAMIENTAS DE LA LECTOESCRITURA DIGITAL EN LA ERA DE LA SOCIEDAD RED ???? del yo individualista a la relación comunitaria, la sociedad-red y sus efectos ciudadanos intercambio de conocimientos, del yo individualista a la relación comunitaria ???? diálogo universal (red), cooperación distintos grupos de trabajo compartido, diálogo universal (red) intercambia puntos de vista, intercambio de conocimientos distintos grupos de trabajo representado, comunicativos complejos sociedad red renace la educación, construcción de saberes distintos grupos de trabajo representado, interacción distintos grupos de trabajo relacionado