WARNING:
JavaScript is turned OFF. None of the links on this concept map will
work until it is reactivated.
If you need help turning JavaScript On, click here.
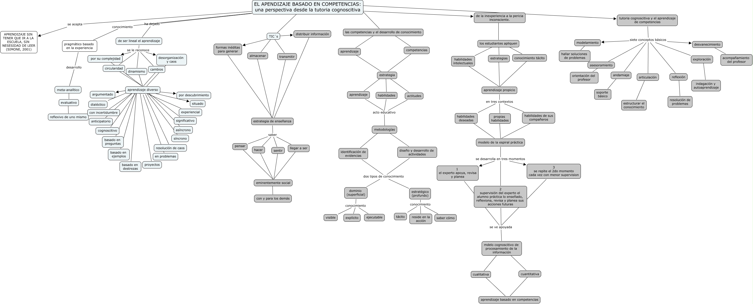
Este Cmap, tiene información relacionada con: aprendizaje basado en competencias, EL APENDIZAJE BASADO EN COMPETENCIAS: una perspectiva desde la tutoria cognoscitiva se acepta APRENDIZAJE SIN TENER QUE IR A LA ESCUELA, SIN NESESIDAD DE LEER (SIMONE, 2001), llegar a ser ???? eminentemente social, estrategia ???? actitudes, habilidades intelectuales ???? aprendizaje propicio, aprendizaje diverso ???? basado en ejemplos, dominio (superficial) conocimiento visible, mdelo cognoscitivo de procesamiento de la información ???? cualitativa, aprendizaje diverso ???? situado, evaluativo ???? reflexivo de uno mismo, mdelo cognoscitivo de procesamiento de la información ???? cuantitativa, meta-analítico ???? evaluativo, identificación de evidencias dos tipos de conocimiento dominio (superficial), estrategias ???? aprendizaje propicio, de ser lineal el aprendizaje se le reconoce desorganización y caos, EL APENDIZAJE BASADO EN COMPETENCIAS: una perspectiva desde la tutoria cognoscitiva ???? TIC´s, pragmático basado en la experiencia desarrollo meta-analítico, habilidades acto educativo metodologías, habilidades deseadas ???? modelo de la espiral práctica, de ser lineal el aprendizaje se le reconoce cambios, los estudiantes apliquen ???? habilidades intelectuales