WARNING:
JavaScript is turned OFF. None of the links on this concept map will
work until it is reactivated.
If you need help turning JavaScript On, click here.
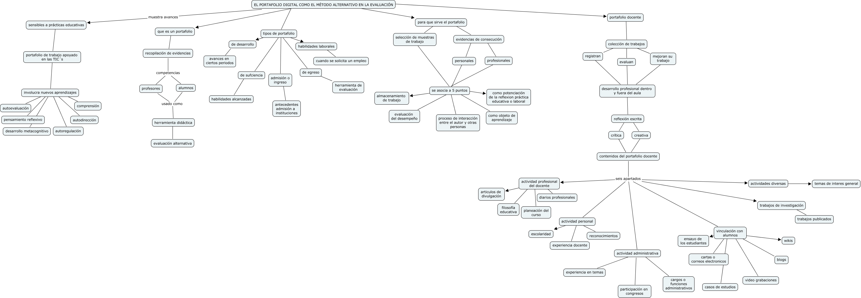
Este Cmap, tiene información relacionada con: portafolio digital, involucra nuevos aprendizajes ???? comprensión, actividad personal ???? reconocimientos, de desarrollo ???? avances en ciertos periodos, colección de trabajos ???? evaluan, contenidos del portafolio docente seis apartados actividad administrativa, actividad personal ???? escolaridad, EL PORTAFOLIO DIGITAL COMO EL MÉTODO ALTERNATIVO EN LA EVALUACIÓN ???? portafolio docente, personales ???? se asocia a 5 puntos, actividad profesional del docente ???? planeación del curso, recopilación de evidencias competencias profesores, creativa ???? contenidos del portafolio docente, contenidos del portafolio docente seis apartados actividad personal, se asocia a 5 puntos ???? evaluación del desempeño, trabajos de investigación ???? trabajos publicados, actividades diversas ???? temas de interes general, se asocia a 5 puntos ???? proceso de interacción entre el autor y otras personas, EL PORTAFOLIO DIGITAL COMO EL MÉTODO ALTERNATIVO EN LA EVALUACIÓN muestra avances sensibles a prácticas educativas, sensibles a prácticas educativas ???? portafolio de trabajo apoyado en las TIC´s, tipos de portafolio ???? admisión o ingreso, de egreso ???? herramienta de evaluación