WARNING:
JavaScript is turned OFF. None of the links on this concept map will
work until it is reactivated.
If you need help turning JavaScript On, click here.
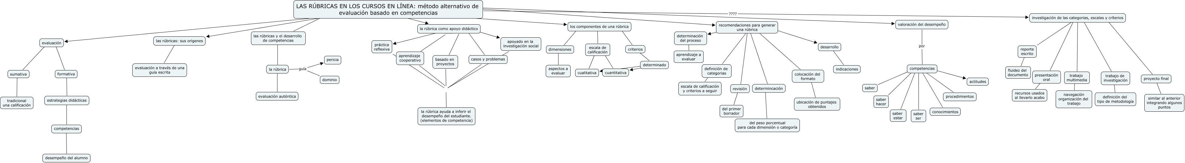
Este Cmap, tiene información relacionada con: rúbricas, recomendaciones para generar una rúbrica ???? desarrollo, proyecto final ???? similar al anterior integrando algunos puntos, competencias ???? saber hacer, la rúbrica guía pericia, la rúbrica como apoyo didáctico ???? basado en proyectos, criterios ???? determinado, determinado ???? cualitativa, trabajo multimedia ???? navegación organización del trabajo, competencias ???? saber ser, estrategias didácticas ???? competencias, colocación del formato ???? ubicación de puntajes obtenidos, escala de calificación ???? cualitativa, investigación de las categorias, escalas y críterios ???? trabajo de investigación, LAS RÚBRICAS EN LOS CURSOS EN LÍNEA: método alternativo de evaluación basado en competencias ???? recomendaciones para generar una rúbrica, presentación oral ???? recursos usados al llevarlo acabo, la rúbrica ???? evaluación auténtica, práctica reflexiva la rúbrica ayuda a inferir el desempeño del estudiante. (elementos de competencia), las rúbricas: sus origenes ???? evaluación a través de una guía escrita, revisión ???? del primer borrador, basado en proyectos la rúbrica ayuda a inferir el desempeño del estudiante. (elementos de competencia)