IHMC Public Cmaps

        ALBERTO MOLINA HISTORIA DE ESPAÑA
        1874_1902

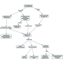
            050 LA RESTAURACION.cmap
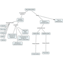
            051 CONTEXTO_INTERNAC_RESTAURACION.cmap
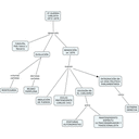
            052 RETORNO DE LOS BORBONES.cmap
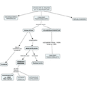
            053 TERCERA GUERRA CARLISTA.cmap
            054 CONSTITUCION_1876.cmap
            055 EL_BIPARTIDISMO.cmap
            056 EL_TURNISMO.cmap
            057 EL_CACIQUISMO.cmap
            058 EL_MOVIMIENTO_NACIONALISTA.cmap
            059 EL_NACIONALISMO_CATALÁN.cmap
            060 EL_NACIONALISMO_VASCO.cmap
            061 OPOSICIÓN AL RÉGIMEN_RESTAURACION.cmap
            062 EL REPUBLICANISMO EN LA RESTAURACIÓN.cmap
            063 CRISIS DE 1898.cmap
            064 CRISIS DE 1898 CONSECUENCIAS.cmap