WARNING:
JavaScript is turned OFF. None of the links on this concept map will
work until it is reactivated.
If you need help turning JavaScript On, click here.
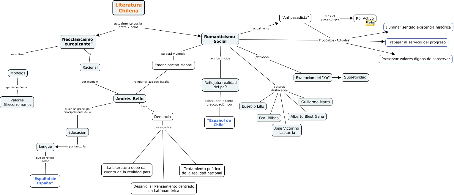
Este Cmap, tiene información relacionada con: romanticismo, Emancipación Mental romper el lazo con España Andrés Bello, Romanticismo Social en los inicios Reflejaba realidad del país, Neoclasicismo "europizante" se utilizan Modelos, Andrés Bello hace Denuncia, Romanticismo Social autores destacados José Victorino Lastarria, "Antipasadista" Propósitos (Actuales) Preservar valores dignos de conservar, Exaltación del "Yo" por tanto Subjetividad, Neoclasicismo "europizante" es Racional, Lengua que se refleja como "Español de España", Romanticismo Social pasional Exaltación del "Yo", Romanticismo Social Propósitos (Actuales) Iluminar sentido existencia histórica, Romanticismo Social Propósitos (Actuales) Trabajar al servicio del progreso, Andrés Bello quien se preocupa principalmente de la Educación, Romanticismo Social autores destacados Alberto Blest Gana, Romanticismo Social autores destacados Guillermo Matta, Educación por tanto, la Lengua, Romanticismo Social actualmente "Antipasadista", Denuncia tres aspectos Desarrollar Pensamiento centrado en Latinoamérica, Denuncia tres aspectos La Literatura debe dar cuenta de la realidad país, Denuncia tres aspectos Tratamiento poético de la realidad nacional