WARNING:
JavaScript is turned OFF. None of the links on this concept map will
work until it is reactivated.
If you need help turning JavaScript On, click here.
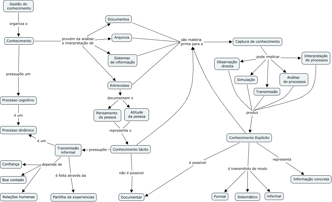
Esse mapa conceitual, produzido no IHMC CmapTools, tem a informação relacionada a: Gestão do Conhecimento - A captura do conhecimento entre profissionais 3.0, Conhecimento pressupõe um Processo cognitivo, Conhecimento provém da análise e interpretação de Documentos, Conhecimento provém da análise e interpretação de Arquivos, Transmissão informal depende de Relações humanas, Captura de conhecimento pode implicar Análise de processos, Conhecimento provém da análise e interpretação de Sistemas de informação, Conhecimento Explícito é possível Documentar, Conhecimento Explícito é transmitido de modo Formal, Captura de conhecimento pode implicar Simulação, Captura de conhecimento pode implicar Interpretação de processos, Conhecimento Explícito é transmitido de modo Sistemático, Transmissão produz Conhecimento Explícito, Interpretação de processos produz Conhecimento Explícito, Transmissão informal depende de Boa vontade, Conhecimento Explícito representa Informação concreta, Documentos são matéria prima para a Captura de conhecimento, Captura de conhecimento pode implicar Transmissão, Conhecimento provém da análise e interpretação de Entrevistas, Entrevistas documentam o Pensamento da pessoa, Pensamento da pessoa representa o Conhecimento tácito