WARNING:
JavaScript is turned OFF. None of the links on this concept map will
work until it is reactivated.
If you need help turning JavaScript On, click here.
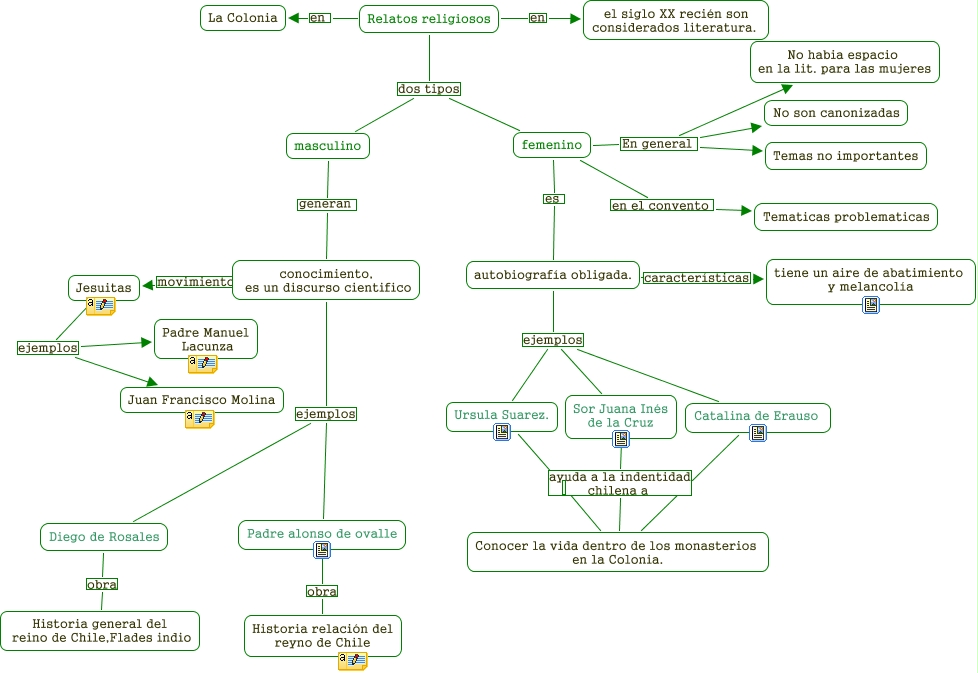
Este Cmap, tiene información relacionada con: mapa religioso, Sor Juana Inés de la Cruz ayuda a la indentidad chilena a Conocer la vida dentro de los monasterios en la Colonia., Relatos religiosos en el siglo XX recién son considerados literatura., femenino es autobiografía obligada., Padre alonso de ovalle obra Historia relación del reyno de Chile, Jesuitas ejemplos Padre Manuel Lacunza, Relatos religiosos dos tipos femenino, femenino en el convento Tematicas problematicas, autobiografía obligada. ejemplos Catalina de Erauso, conocimiento, es un discurso cientifico ejemplos Padre alonso de ovalle, masculino generan conocimiento, es un discurso cientifico, Ursula Suarez. Conocer la vida dentro de los monasterios en la Colonia., conocimiento, es un discurso cientifico movimiento Jesuitas, autobiografía obligada. características tiene un aire de abatimiento y melancolía, conocimiento, es un discurso cientifico ejemplos Diego de Rosales, femenino En general Temas no importantes, Relatos religiosos en La Colonia, femenino En general No habia espacio en la lit. para las mujeres, Relatos religiosos dos tipos masculino, autobiografía obligada. ejemplos Sor Juana Inés de la Cruz, femenino En general No son canonizadas