WARNING:
JavaScript is turned OFF. None of the links on this concept map will
work until it is reactivated.
If you need help turning JavaScript On, click here.
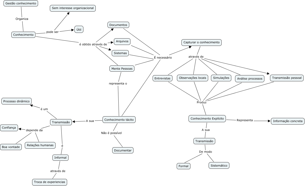
Esse mapa conceitual, produzido no IHMC CmapTools, tem a informação relacionada a: Gestão do Conhecimento - A captura do conhecimento entre profissionais 1.0, Transmissão depende da Confiança, Análise processos Produz Conhecimento Explícito, Sistemas É necessário Capturar o conhecimento, Informal através de Troca de experiencias, Transmissão depende da Relações humanas, Transmissão é Informal, Capturar o conhecimento através de Simulações, Conhecimento Explícito Representa Informação concreta, Simulações Produz Conhecimento Explícito, Conhecimento é obtido através de Sistemas, Capturar o conhecimento através de Observações locais, Conhecimento pode ser Útil, Arquivos É necessário Capturar o conhecimento, Conhecimento tácito É necessário Capturar o conhecimento, Conhecimento é obtido através de Mente Pessoas, Mente Pessoas representa o Conhecimento tácito, Transmissão é um Processo dinâmico, Conhecimento pode ser Sem interesse organizacional, Capturar o conhecimento através de Transmissão pessoal, Conhecimento é obtido através de Documentos