WARNING:
JavaScript is turned OFF. None of the links on this concept map will
work until it is reactivated.
If you need help turning JavaScript On, click here.
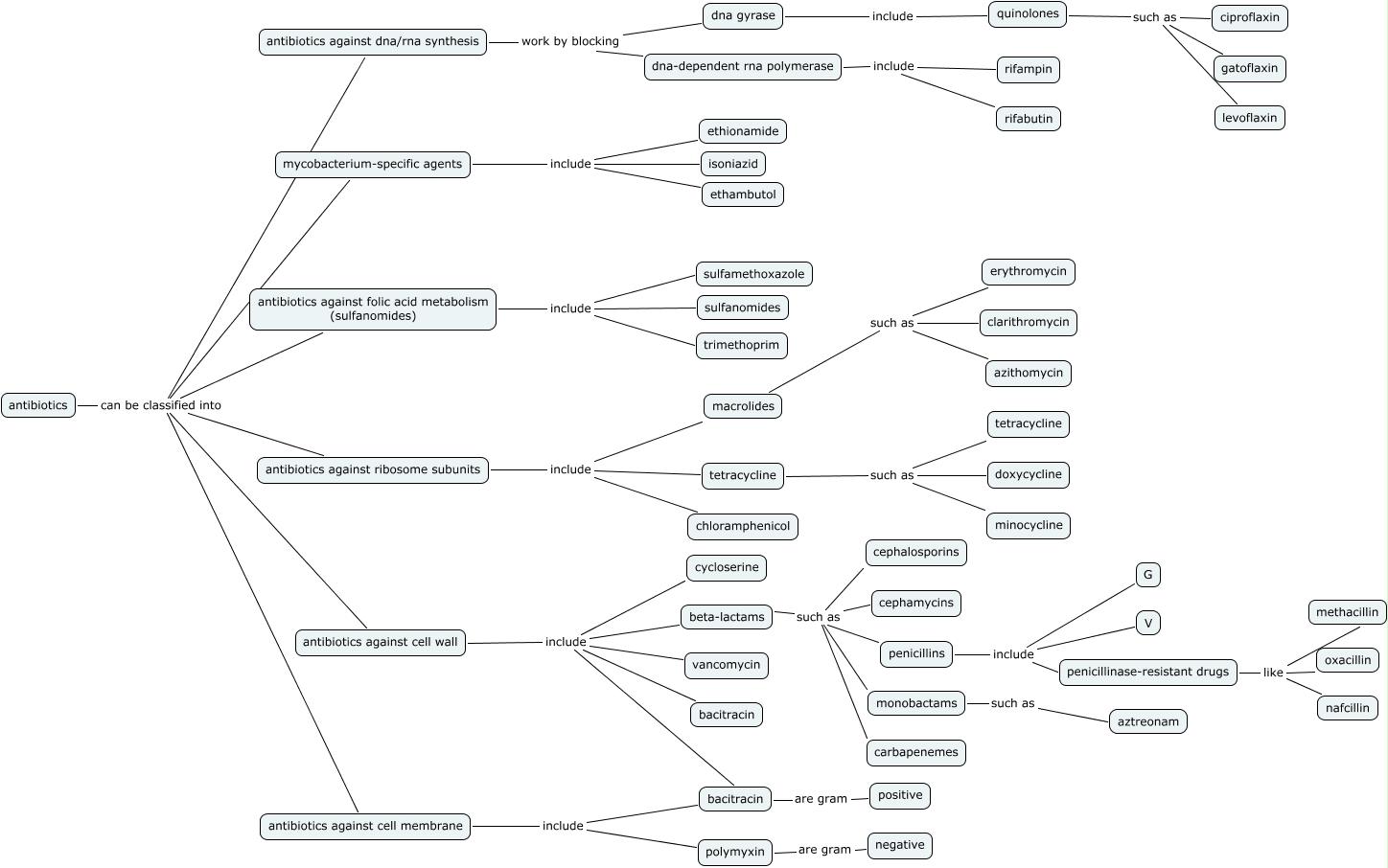
This Concept Map, created with IHMC CmapTools, has information related to: Antibiotics, dna-dependent rna polymerase include rifampin, antibiotics can be classified into antibiotics against cell wall, beta-lactams such as penicillins, dna-dependent rna polymerase include rifabutin, macrolides such as erythromycin, antibiotics against ribosome subunits include tetracycline, antibiotics against cell membrane include bacitracin, beta-lactams such as monobactams, quinolones such as levoflaxin, beta-lactams such as cephamycins, penicillins include V, tetracycline such as doxycycline, antibiotics can be classified into antibiotics against cell membrane, antibiotics against cell membrane include polymyxin, macrolides such as azithomycin, quinolones such as gatoflaxin, antibiotics against cell wall include vancomycin, penicillinase-resistant drugs like oxacillin, beta-lactams such as carbapenemes, antibiotics against cell wall include cycloserine