IHMC Public Cmaps

        ALBERTO MOLINA HISTORIA DE ESPAÑA
            1788_1833
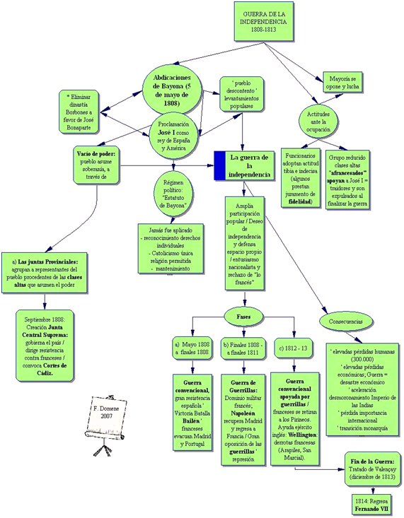
            Recursos para 1788-1874_GUERRA_DE_LA_INDEPENDENCIA

                Esquema_web_guerra_independencia.bmp
                fusilamientos_2mayo.jpg
                José Bonaparte.jpg
                SUBLEVACIÓN_2_MAYO.jpg