WARNING:
JavaScript is turned OFF. None of the links on this concept map will
work until it is reactivated.
If you need help turning JavaScript On, click here.
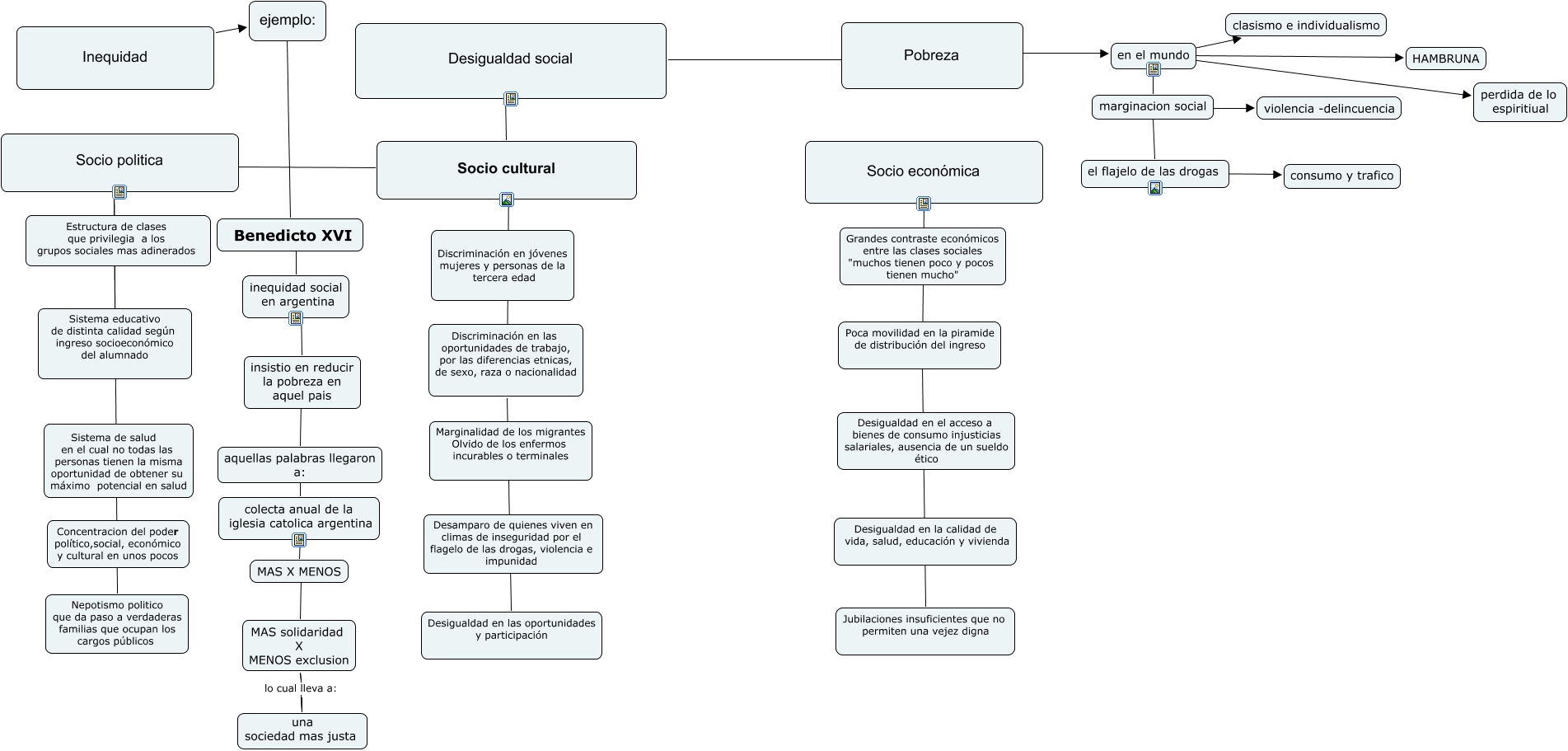
Este Cmap, tiene información relacionada con: Pobreza.max, el flajelo de las drogas ???? consumo y trafico, en el mundo ???? HAMBRUNA, Pobreza ???? en el mundo, Socio politica ???? Nepotismo politico que da paso a verdaderas familias que ocupan los cargos públicos, Socio cultural ???? Socio politica, ejemplo: ???? Benedicto XVI, marginacion social ???? el flajelo de las drogas, colecta anual de la iglesia catolica argentina ???? MAS X MENOS, MAS solidaridad X MENOS exclusion lo cual lleva a: una sociedad mas justa, en el mundo ???? clasismo e individualismo, en el mundo ???? marginacion social, inequidad social en argentina ???? insistio en reducir la pobreza en aquel pais, Socio politica ???? Sistema educativo de distinta calidad según ingreso socioeconómico del alumnado, ???? ???? Desigualdad en las oportunidades y participación, Desigualdad social ???? Socio cultural, MAS X MENOS ???? MAS solidaridad X MENOS exclusion, insistio en reducir la pobreza en aquel pais ???? aquellas palabras llegaron a:, en el mundo ???? perdida de lo espiritiual, Socio económica ???? Jubilaciones insuficientes que no permiten una vejez digna, Desigualdad social ???? Pobreza