WARNING:
JavaScript is turned OFF. None of the links on this concept map will
work until it is reactivated.
If you need help turning JavaScript On, click here.
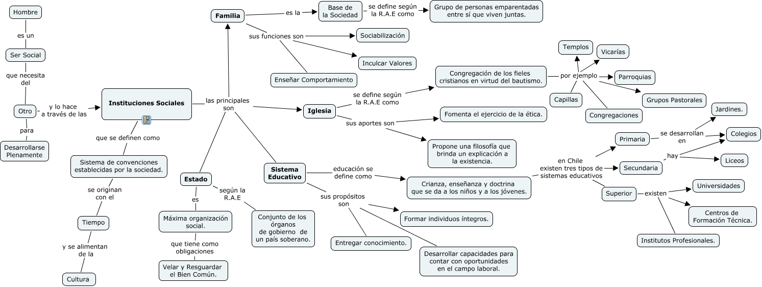
Este Cmap, tiene información relacionada con: Fernanda Orellana, Base de la Sociedad se define según la R.A.E como Grupo de personas emparentadas entre sí que viven juntas., Congregación de los fieles cristianos en virtud del bautismo. por ejemplo Congregaciones, Tiempo y se alimentan de la Cultura, Congregación de los fieles cristianos en virtud del bautismo. por ejemplo Templos, Hombre es un Ser Social, Secundaria hay Colegios, Otro y lo hace a través de las Instituciones Sociales, Secundaria hay Liceos, Superior existen Universidades, Crianza, enseñanza y doctrina que se da a los niños y a los jóvenes. en Chile existen tres tipos de sistemas educativos Primaria, Instituciones Sociales las principales son Familia, Congregación de los fieles cristianos en virtud del bautismo. por ejemplo Parroquias, Congregación de los fieles cristianos en virtud del bautismo. por ejemplo Grupos Pastorales, Instituciones Sociales las principales son Iglesia, Otro para Desarrollarse Plenamente, Sistema Educativo sus propósitos son Desarrollar capacidades para contar con oportunidades en el campo laboral., Máxima organización social. que tiene como obligaciones Velar y Resguardar el Bien Común., Iglesia se define según la R.A.E como Congregación de los fieles cristianos en virtud del bautismo., Familia sus funciones son Sociabilización, Congregación de los fieles cristianos en virtud del bautismo. por ejemplo Vicarías