WARNING:
JavaScript is turned OFF. None of the links on this concept map will
work until it is reactivated.
If you need help turning JavaScript On, click here.
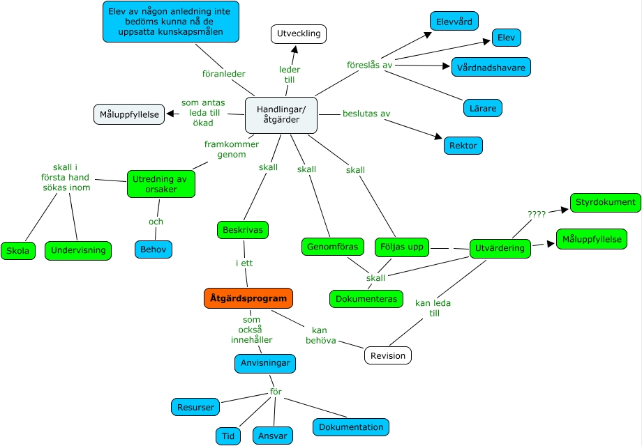
Den här kartan innehåller information om: Åtgärdsprogram, Handlingar/ åtgärder föreslås av Elevvård, Dokumenteras skall Utvärdering, Åtgärdsprogram kan behöva Revision, Beskrivas i ett Åtgärdsprogram, Handlingar/ åtgärder skall Genomföras, Anvisningar för Ansvar, Handlingar/ åtgärder föreslås av Elev, Utvärdering Måluppfyllelse, Handlingar/ åtgärder skall Följas upp, Anvisningar för Tid, Åtgärdsprogram som också innehåller Anvisningar, Handlingar/ åtgärder beslutas av Rektor, Utvärdering ???? Styrdokument, Utvärdering kan leda till Revision, Handlingar/ åtgärder skall Beskrivas, Utredning av orsaker skall i första hand sökas inom Skola, Handlingar/ åtgärder föranleder Elev av någon anledning inte bedöms kunna nå de uppsatta kunskapsmålen, Handlingar/ åtgärder föreslås av Vårdnadshavare, Utredning av orsaker skall i första hand sökas inom Undervisning, Dokumenteras skall Följas upp