WARNING:
JavaScript is turned OFF. None of the links on this concept map will
work until it is reactivated.
If you need help turning JavaScript On, click here.
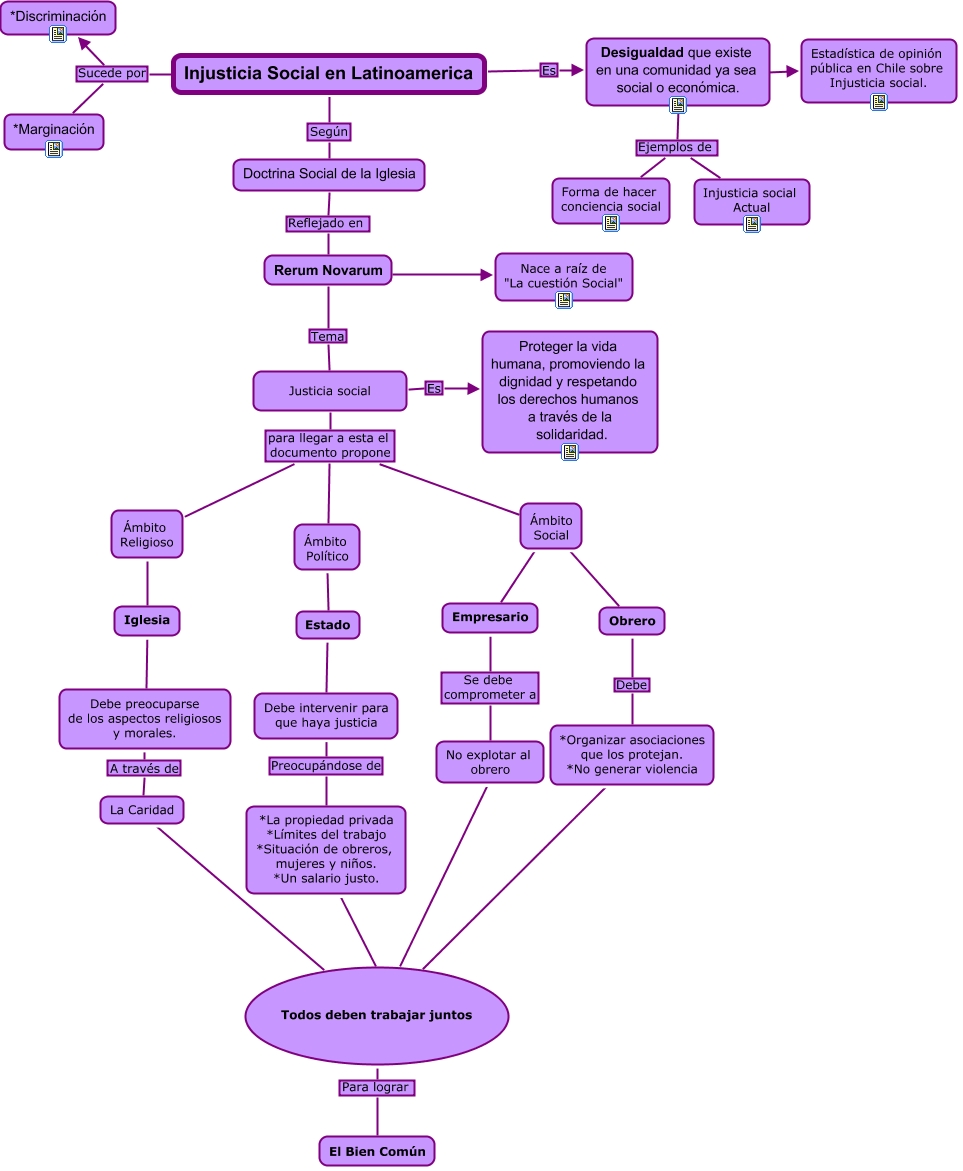
Este Cmap, tiene información relacionada con: Injustica Social Javiera, Iglesia ???? Debe preocuparse de los aspectos religiosos y morales., Desigualdad que existe en una comunidad ya sea social o económica. ???? Estadística de opinión pública en Chile sobre Injusticia social., Rerum Novarum Tema Justicia social, Doctrina Social de la Iglesia Reflejado en Rerum Novarum, *La propiedad privada *Límites del trabajo *Situación de obreros, mujeres y niños. *Un salario justo. ???? Todos deben trabajar juntos, Injusticia Social en Latinoamerica Sucede por *Marginación, Ámbito Político ???? Estado, Injusticia Social en Latinoamerica Según Doctrina Social de la Iglesia, Debe intervenir para que haya justicia Preocupándose de *La propiedad privada *Límites del trabajo *Situación de obreros, mujeres y niños. *Un salario justo., Debe preocuparse de los aspectos religiosos y morales. A través de La Caridad, No explotar al obrero ???? Todos deben trabajar juntos, Injusticia Social en Latinoamerica Es Desigualdad que existe en una comunidad ya sea social o económica., Empresario Se debe comprometer a No explotar al obrero, Justicia social Es Proteger la vida humana, promoviendo la dignidad y respetando los derechos humanos a través de la solidaridad., Todos deben trabajar juntos Para lograr El Bien Común, La Caridad ???? Todos deben trabajar juntos, Desigualdad que existe en una comunidad ya sea social o económica. Ejemplos de Injusticia social Actual, Estado ???? Debe intervenir para que haya justicia, Obrero Debe *Organizar asociaciones que los protejan. *No generar violencia, *Organizar asociaciones que los protejan. *No generar violencia ???? Todos deben trabajar juntos