WARNING:
JavaScript is turned OFF. None of the links on this concept map will
work until it is reactivated.
If you need help turning JavaScript On, click here.
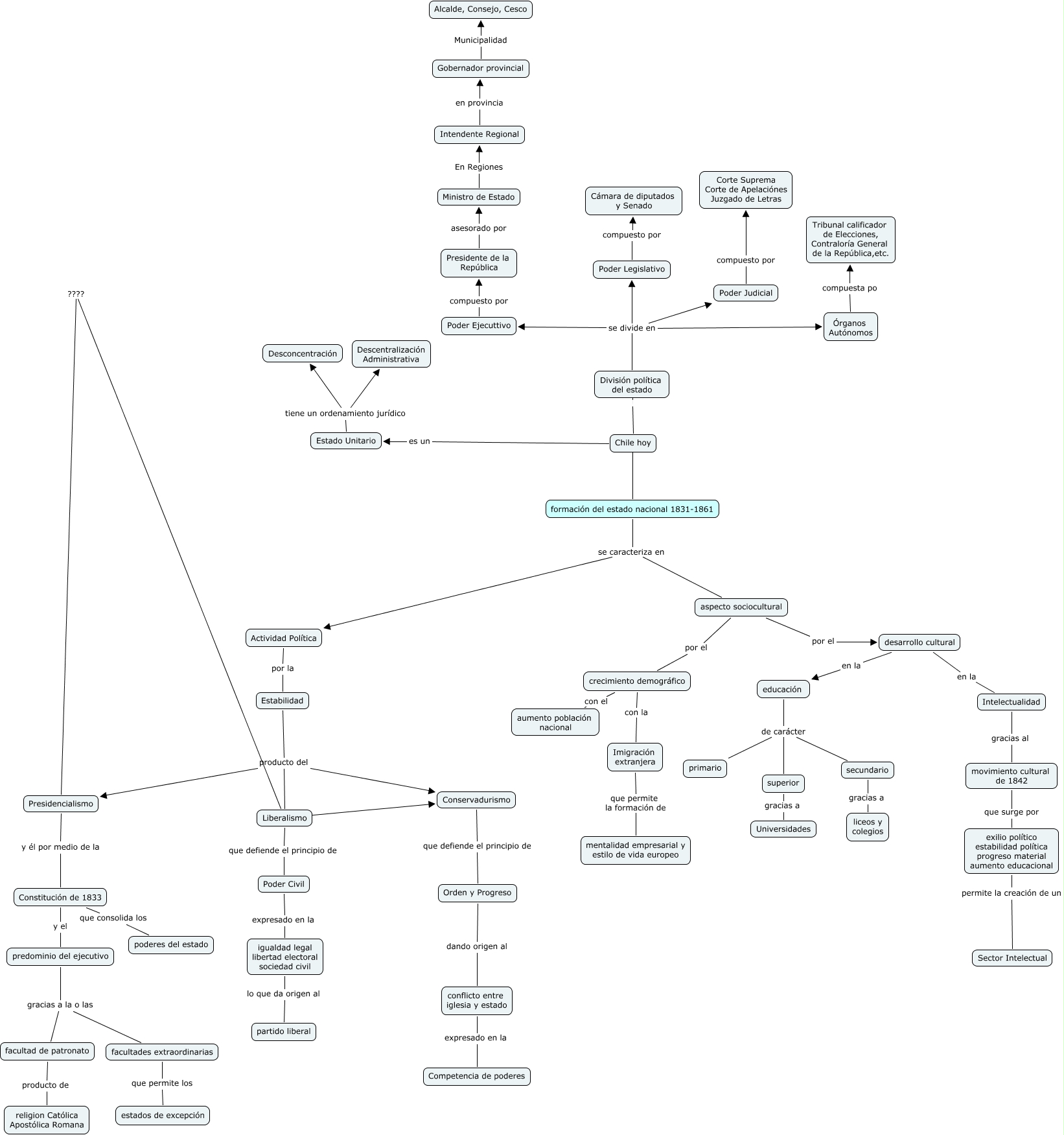
Este Cmap, tiene información relacionada con: Carola Andrea 2, Imigración extranjera que permite la formación de mentalidad empresarial y estilo de vida europeo, Orden y Progreso dando origen al conflicto entre iglesia y estado, Presidencialismo y él por medio de la Constitución de 1833, Poder Civil expresado en la igualdad legal libertad electoral sociedad civil, Presidencialismo ???? Liberalismo, Poder Legislativo compuesto por Cámara de diputados y Senado, desarrollo cultural en la educación, predominio del ejecutivo gracias a la o las facultades extraordinarias, Chile hoy División política del estado, educación de carácter superior, secundario gracias a liceos y colegios, Estabilidad producto del Presidencialismo, formación del estado nacional 1831-1861 se caracteriza en aspecto sociocultural, Conservadurismo que defiende el principio de Orden y Progreso, crecimiento demográfico con el aumento población nacional, aspecto sociocultural por el desarrollo cultural, Poder Judicial compuesto por Corte Suprema Corte de Apelaciónes Juzgado de Letras, División política del estado se divide en Poder Legislativo, Poder Ejecuttivo compuesto por Presidente de la República, aspecto sociocultural por el crecimiento demográfico