IHMC Public Cmaps

        Universidad Libre (Colombia)
        SISFIN Paola y Sebastian

            Alcaldia.url
            Autoridad.jpg
            Autoridad.html
            BANCOLDEX.url
            BANREP.url
            bolsa.url
            CmapToolsTrademark.gif
            Conclusiones.doc
            estatuto.url
            FINAGRO.url
            FINDETER.url
            FOGAFIN.url
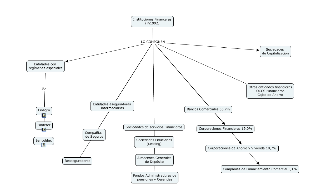
            Instituciones financieras.jpg
            Instituciones financieras.html
            Ley 45 de 1990.url
            Ley 510.url
            Ley 795 de 2003.url
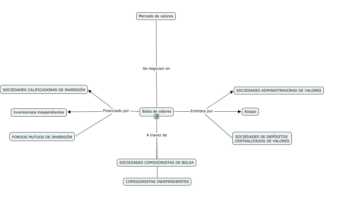
            Mercado de Valores.jpg
            Mercado de Valores.html
            monografìas.url
            Presentación.doc
            SISFIN.url
            Sistema Financiero Colombiano.html
            Sistema Financiero Colombiano.jpg
            superfin.url
            supval.url
            Video.url