WARNING:
JavaScript is turned OFF. None of the links on this concept map will
work until it is reactivated.
If you need help turning JavaScript On, click here.
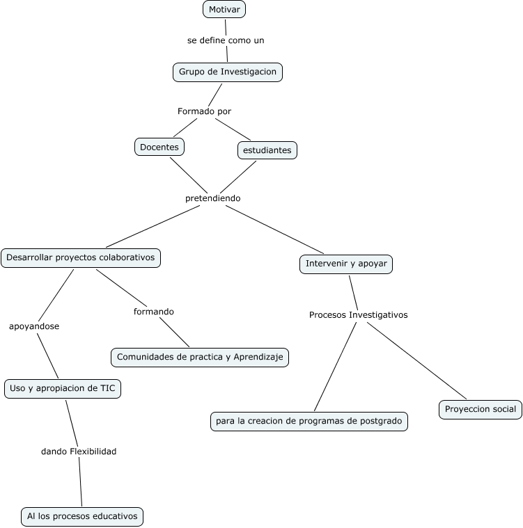
Este Cmap, tiene información relacionada con: Motivar Rouss, Intervenir y apoyar Procesos Investigativos Proyeccion social, estudiantes pretendiendo Desarrollar proyectos colaborativos, Docentes pretendiendo Intervenir y apoyar, Intervenir y apoyar Procesos Investigativos para la creacion de programas de postgrado, Docentes pretendiendo Desarrollar proyectos colaborativos, Uso y apropiacion de TIC dando Flexibilidad Al los procesos educativos, estudiantes pretendiendo Intervenir y apoyar, Grupo de Investigacion Formado por Docentes, Desarrollar proyectos colaborativos formando Comunidades de practica y Aprendizaje, Motivar se define como un Grupo de Investigacion, Desarrollar proyectos colaborativos apoyandose Uso y apropiacion de TIC, Grupo de Investigacion Formado por estudiantes