WARNING:
JavaScript is turned OFF. None of the links on this concept map will
work until it is reactivated.
If you need help turning JavaScript On, click here.
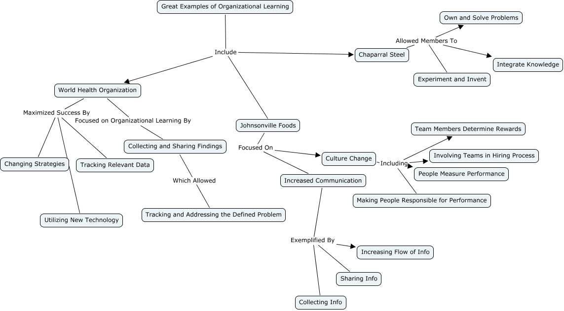
This Concept Map, created with IHMC CmapTools, has information related to: Megan Practice CMap, Great Examples of Organizational Learning Include World Health Organization, Culture Change Including Involving Teams in Hiring Process, Increased Communication Exemplified By Collecting Info, Chaparral Steel Allowed Members To Own and Solve Problems, Increased Communication Exemplified By Increasing Flow of Info, Chaparral Steel Allowed Members To Integrate Knowledge, Great Examples of Organizational Learning Include Johnsonville Foods, Great Examples of Organizational Learning Include Chaparral Steel, Collecting and Sharing Findings Which Allowed Tracking and Addressing the Defined Problem, Johnsonville Foods Focused On Culture Change, Increased Communication Exemplified By Sharing Info, World Health Organization Focused on Organizational Learning By Collecting and Sharing Findings, Culture Change Including Team Members Determine Rewards, World Health Organization Maximized Success By Changing Strategies, Culture Change Including Making People Responsible for Performance, World Health Organization Maximized Success By Tracking Relevant Data, Chaparral Steel Allowed Members To Experiment and Invent, Johnsonville Foods Focused On Increased Communication, Culture Change Including People Measure Performance, World Health Organization Maximized Success By Utilizing New Technology