WARNING:
JavaScript is turned OFF. None of the links on this concept map will
work until it is reactivated.
If you need help turning JavaScript On, click here.
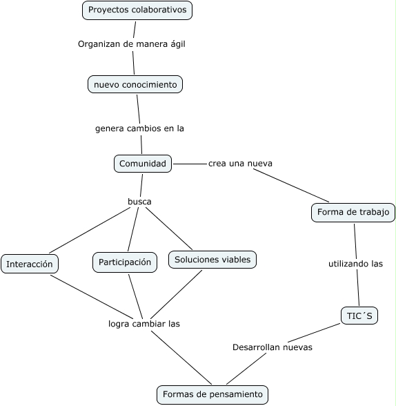
Este Cmap, tiene información relacionada con: IMPACTO PROYECTOS COLABORATIVOS, Comunidad busca Interacción, Forma de trabajo utilizando las TIC´S, TIC´S Desarrollan nuevas Formas de pensamiento, Proyectos colaborativos Organizan de manera ágil nuevo conocimiento, Comunidad busca Soluciones viables, Interacción logra cambiar las Formas de pensamiento, Comunidad crea una nueva Forma de trabajo, Participación logra cambiar las Formas de pensamiento, nuevo conocimiento genera cambios en la Comunidad, Comunidad busca Participación, Soluciones viables logra cambiar las Formas de pensamiento