WARNING:
JavaScript is turned OFF. None of the links on this concept map will
work until it is reactivated.
If you need help turning JavaScript On, click here.
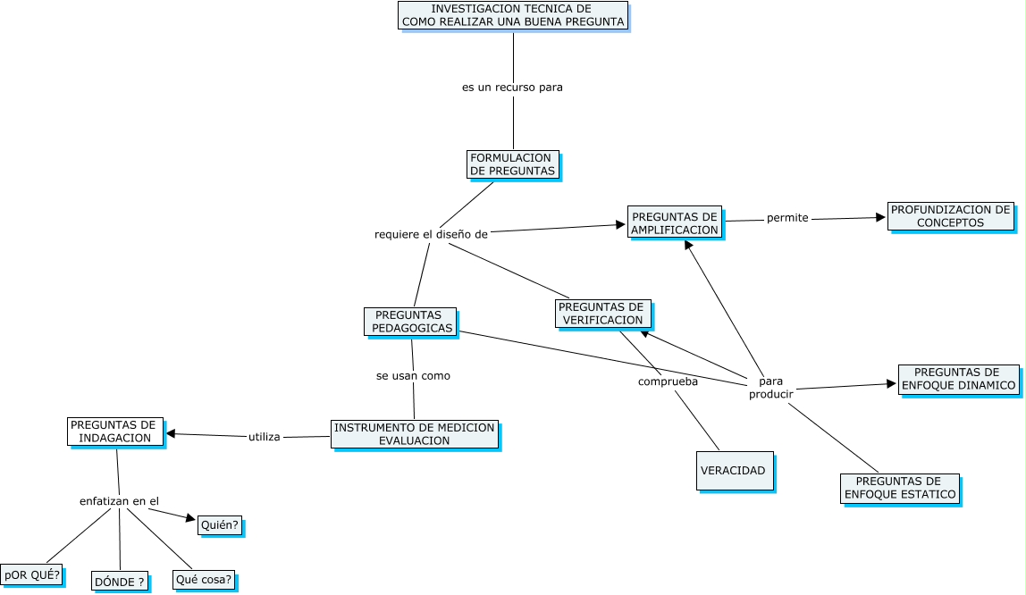
Este Cmap, tiene información relacionada con: ITINERARIO JOTA, FORMULACION DE PREGUNTAS requiere el diseño de PREGUNTAS PEDAGOGICAS, INVESTIGACION TECNICA DE COMO REALIZAR UNA BUENA PREGUNTA es un recurso para FORMULACION DE PREGUNTAS, FORMULACION DE PREGUNTAS requiere el diseño de PREGUNTAS DE VERIFICACION, PREGUNTAS DE INDAGACION enfatizan en el DÓNDE ?, PREGUNTAS PEDAGOGICAS para producir PREGUNTAS DE ENFOQUE DINAMICO, PREGUNTAS DE INDAGACION enfatizan en el Qué cosa?, FORMULACION DE PREGUNTAS requiere el diseño de PREGUNTAS DE AMPLIFICACION, PREGUNTAS DE INDAGACION enfatizan en el pOR QUÉ?, PREGUNTAS PEDAGOGICAS se usan como INSTRUMENTO DE MEDICION EVALUACION, PREGUNTAS DE INDAGACION enfatizan en el Quién?, PREGUNTAS PEDAGOGICAS para producir PREGUNTAS DE VERIFICACION, PREGUNTAS PEDAGOGICAS para producir PREGUNTAS DE ENFOQUE ESTATICO, INSTRUMENTO DE MEDICION EVALUACION utiliza PREGUNTAS DE INDAGACION, PREGUNTAS PEDAGOGICAS para producir PREGUNTAS DE AMPLIFICACION, PREGUNTAS DE AMPLIFICACION permite PROFUNDIZACION DE CONCEPTOS, PREGUNTAS DE VERIFICACION comprueba VERACIDAD