WARNING:
JavaScript is turned OFF. None of the links on this concept map will
work until it is reactivated.
If you need help turning JavaScript On, click here.
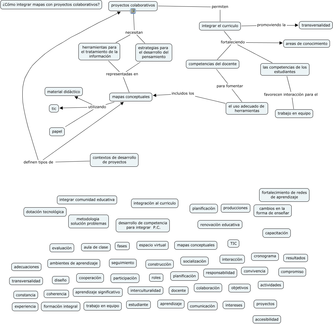
Este Cmap, tiene información relacionada con: Colaboración, integrar el curriculo fortaleciendo competencias del docente, contextos de desarrollo de proyectos definen tipos de proyectos colaborativos, integrar el curriculo fortaleciendo areas de conocimiento, competencias del docente para fomentar el uso adecuado de herramientas, herramientas para el tratamiento de la información representadas en mapas conceptuales, integrar el curriculo fortaleciendo las competencias de los estudiantes, mapas conceptuales utilizando material didàctico, las competencias de los estudiantes favorecen interacciòn para el trabajo en equipo, contextos de desarrollo de proyectos definen tipos de mapas conceptuales, mapas conceptuales utilizando papel, integrar el curriculo promoviendo la transversalidad, mapas conceptuales utilizando tic, proyectos colaborativos permiten integrar el curriculo, proyectos colaborativos necesitan herramientas para el tratamiento de la información, el uso adecuado de herramientas incluidos los mapas conceptuales, proyectos colaborativos necesitan estrategias para el desarrollo del pensamiento, estrategias para el desarrollo del pensamiento representadas en mapas conceptuales