WARNING:
JavaScript is turned OFF. None of the links on this concept map will
work until it is reactivated.
If you need help turning JavaScript On, click here.
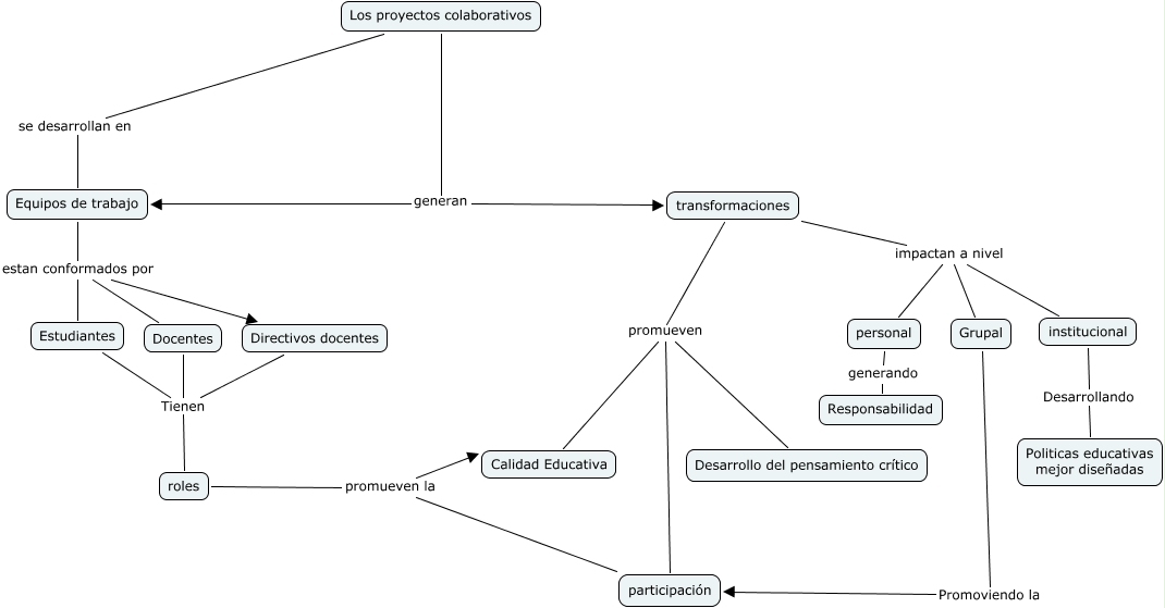
Este Cmap, tiene información relacionada con: Participación, participación promueven Calidad Educativa, Equipos de trabajo estan conformados por Directivos docentes, Directivos docentes Tienen roles, transformaciones impactan a nivel institucional, transformaciones impactan a nivel personal, Grupal Promoviendo la participación, transformaciones promueven Desarrollo del pensamiento crítico, transformaciones impactan a nivel Grupal, participación promueven Desarrollo del pensamiento crítico, institucional Desarrollando Politicas educativas mejor diseñadas, Los proyectos colaborativos se desarrollan en Equipos de trabajo, transformaciones promueven Calidad Educativa, Los proyectos colaborativos generan Equipos de trabajo, personal generando Responsabilidad, Estudiantes Tienen roles, Equipos de trabajo estan conformados por Estudiantes, roles promueven la Calidad Educativa, Docentes Tienen roles, Equipos de trabajo estan conformados por Docentes, Los proyectos colaborativos generan transformaciones