WARNING:
JavaScript is turned OFF. None of the links on this concept map will
work until it is reactivated.
If you need help turning JavaScript On, click here.
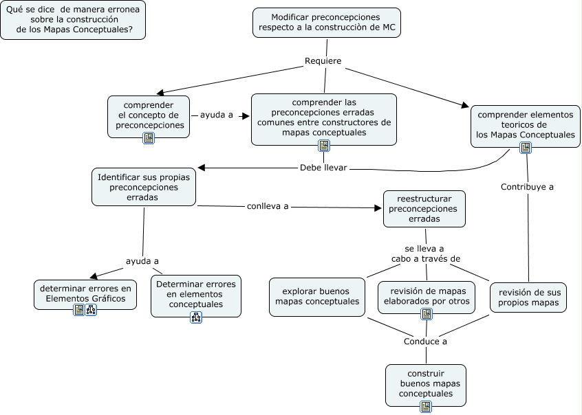
Este Cmap, tiene información relacionada con: itinerario, reestructurar preconcepciones erradas se lleva a cabo a través de revisión de mapas elaborados por otros, comprender elementos teoricos de los Mapas Conceptuales Debe llevar Identificar sus propias preconcepciones erradas, reestructurar preconcepciones erradas se lleva a cabo a través de explorar buenos mapas conceptuales, reestructurar preconcepciones erradas se lleva a cabo a través de revisión de sus propios mapas, explorar buenos mapas conceptuales Conduce a construir buenos mapas conceptuales, comprender las preconcepciones erradas comunes entre constructores de mapas conceptuales Debe llevar Identificar sus propias preconcepciones erradas, Modificar preconcepciones respecto a la construcciòn de MC Requiere comprender el concepto de preconcepciones, Identificar sus propias preconcepciones erradas conlleva a reestructurar preconcepciones erradas, revisión de sus propios mapas Conduce a construir buenos mapas conceptuales, revisión de mapas elaborados por otros Conduce a construir buenos mapas conceptuales, Modificar preconcepciones respecto a la construcciòn de MC Requiere comprender elementos teoricos de los Mapas Conceptuales, comprender el concepto de preconcepciones ayuda a comprender las preconcepciones erradas comunes entre constructores de mapas conceptuales, Identificar sus propias preconcepciones erradas ayuda a determinar errores en Elementos Gráficos, Identificar sus propias preconcepciones erradas ayuda a Determinar errores en elementos conceptuales, comprender elementos teoricos de los Mapas Conceptuales Contribuye a revisión de sus propios mapas, Modificar preconcepciones respecto a la construcciòn de MC Requiere comprender las preconcepciones erradas comunes entre constructores de mapas conceptuales