WARNING:
JavaScript is turned OFF. None of the links on this concept map will
work until it is reactivated.
If you need help turning JavaScript On, click here.
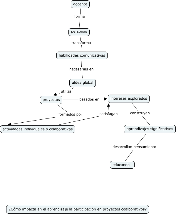
Este Cmap, tiene información relacionada con: aprendizaje, aldea global utiliza proyectos, actividades individuales o colaborativas satisfagan intereses explorados, proyectos basados en intereses explorados, proyectos formados por actividades individuales o colaborativas, aprendizajes significativos desarrollan pensamiento educando, docente forma personas, intereses explorados construyen aprendizajes significativos, personas transforma habilidades comunicativas, habilidades comunicativas necesarias en aldea global