WARNING:
JavaScript is turned OFF. None of the links on this concept map will
work until it is reactivated.
If you need help turning JavaScript On, click here.
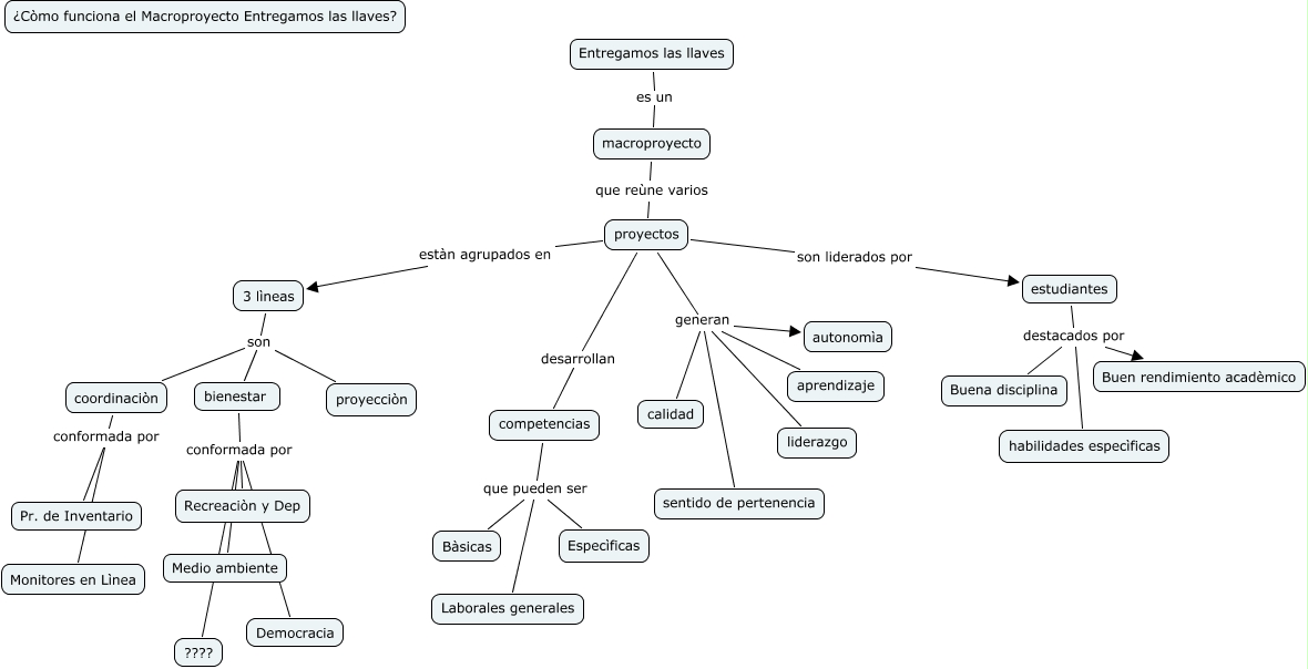
Este Cmap, tiene información relacionada con: Macroproyecto, competencias que pueden ser Especìficas, competencias que pueden ser Bàsicas, proyectos desarrollan competencias, proyectos estàn agrupados en 3 lìneas, competencias que pueden ser Laborales generales, coordinaciòn conformada por Pr. de Inventario, estudiantes destacados por Buena disciplina, 3 lìneas son proyecciòn, proyectos generan liderazgo, macroproyecto que reùne varios proyectos, proyectos generan sentido de pertenencia, estudiantes destacados por habilidades especìficas, bienestar conformada por Medio ambiente, bienestar conformada por Recreaciòn y Dep, 3 lìneas son coordinaciòn, proyectos generan aprendizaje, Entregamos las llaves es un macroproyecto, estudiantes destacados por Buen rendimiento acadèmico, coordinaciòn conformada por Monitores en Lìnea, bienestar conformada por ????