WARNING:
JavaScript is turned OFF. None of the links on this concept map will
work until it is reactivated.
If you need help turning JavaScript On, click here.
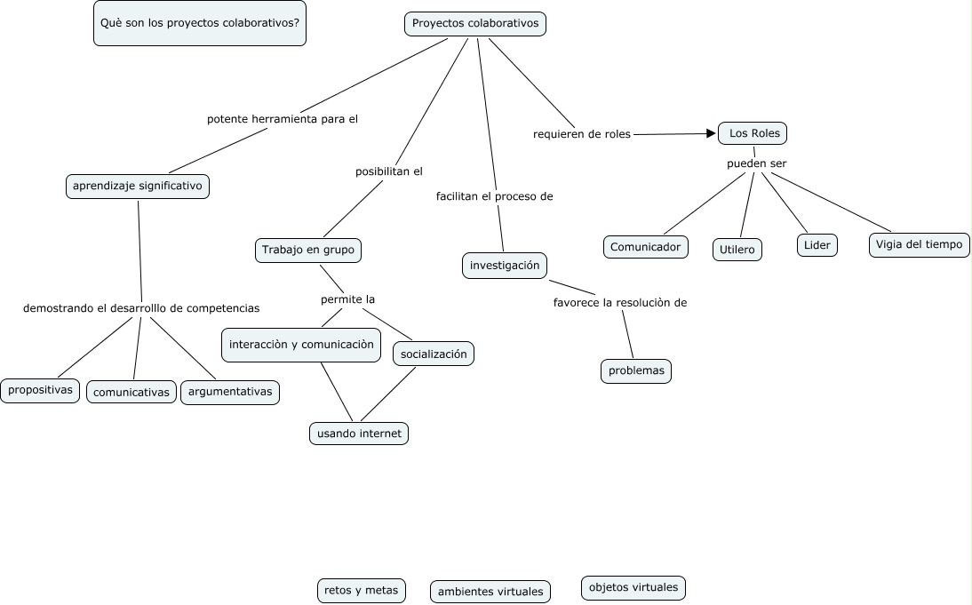
Este Cmap, tiene información relacionada con: walter, aprendizaje significativo demostrando el desarrolllo de competencias comunicativas, aprendizaje significativo demostrando el desarrolllo de competencias propositivas, Los Roles pueden ser Lider, Trabajo en grupo permite la interacciòn y comunicaciòn, aprendizaje significativo demostrando el desarrolllo de competencias argumentativas, Trabajo en grupo permite la socialización, Proyectos colaborativos requieren de roles Los Roles, Proyectos colaborativos facilitan el proceso de investigación, Proyectos colaborativos potente herramienta para el aprendizaje significativo, Los Roles pueden ser Comunicador, Proyectos colaborativos posibilitan el Trabajo en grupo, Los Roles pueden ser Vigia del tiempo, Los Roles pueden ser Utilero, investigación favorece la resoluciòn de problemas, socialización ???? usando internet, interacciòn y comunicaciòn ???? usando internet