WARNING:
JavaScript is turned OFF. None of the links on this concept map will
work until it is reactivated.
If you need help turning JavaScript On, click here.
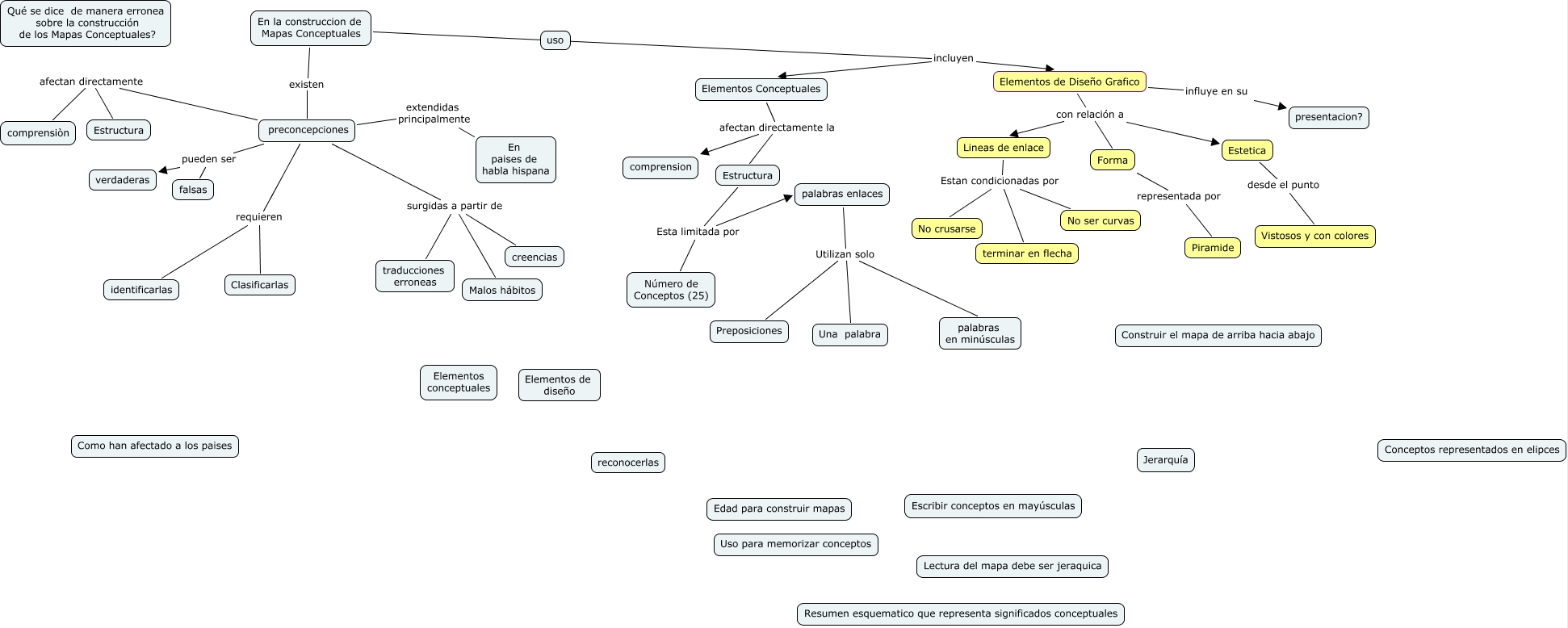
This Concept Map, created with IHMC CmapTools, has information related to: modificacion1, preconcepciones pueden ser falsas, preconcepciones pueden ser verdaderas, preconcepciones surgidas a partir de creencias, palabras enlaces Utilizan solo Una palabra, En la construccion de Mapas Conceptuales incluyen Elementos Conceptuales, Elementos de Diseño Grafico con relación a Lineas de enlace, Forma representada por Piramide, preconcepciones afectan directamente Estructura, palabras enlaces Utilizan solo palabras en minúsculas, Lineas de enlace Estan condicionadas por No ser curvas, En la construccion de Mapas Conceptuales existen preconcepciones, Elementos Conceptuales afectan directamente la Estructura, preconcepciones extendidas principalmente En paises de habla hispana, preconcepciones requieren identificarlas, Estructura Esta limitada por Número de Conceptos (25), palabras enlaces Utilizan solo Preposiciones, Lineas de enlace Estan condicionadas por No crusarse, preconcepciones surgidas a partir de traducciones erroneas, Elementos de Diseño Grafico con relación a Estetica, Estructura Esta limitada por palabras enlaces