WARNING:
JavaScript is turned OFF. None of the links on this concept map will
work until it is reactivated.
If you need help turning JavaScript On, click here.
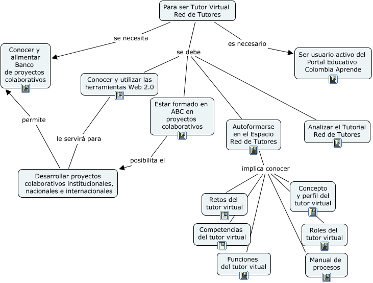
Este Cmap, tiene información relacionada con: Tutorial Red de Tutores, Autoformarse en el Espacio Red de Tutores implica conocer Retos del tutor virtual, Autoformarse en el Espacio Red de Tutores implica conocer Competencias del tutor virtual, Para ser Tutor Virtual Red de Tutores se debe Autoformarse en el Espacio Red de Tutores, Para ser Tutor Virtual Red de Tutores es necesario Ser usuario activo del Portal Educativo Colombia Aprende, Para ser Tutor Virtual Red de Tutores se necesita Conocer y alimentar Banco de proyectos colaborativos, Para ser Tutor Virtual Red de Tutores se debe Analizar el Tutorial Red de Tutores, Autoformarse en el Espacio Red de Tutores implica conocer Funciones del tutor vitual, Para ser Tutor Virtual Red de Tutores se debe Estar formado en ABC en proyectos colaborativos, Autoformarse en el Espacio Red de Tutores implica conocer Manual de procesos, Estar formado en ABC en proyectos colaborativos posibilita el Desarrollar proyectos colaborativos institucionales, nacionales e internacionales, Para ser Tutor Virtual Red de Tutores se debe Conocer y utilizar las herramientas Web 2.0, Desarrollar proyectos colaborativos institucionales, nacionales e internacionales permite Conocer y alimentar Banco de proyectos colaborativos, Conocer y utilizar las herramientas Web 2.0 le servirá para Desarrollar proyectos colaborativos institucionales, nacionales e internacionales, Autoformarse en el Espacio Red de Tutores implica conocer Concepto y perfil del tutor virtual, Autoformarse en el Espacio Red de Tutores implica conocer Roles del tutor virtual