WARNING:
JavaScript is turned OFF. None of the links on this concept map will
work until it is reactivated.
If you need help turning JavaScript On, click here.
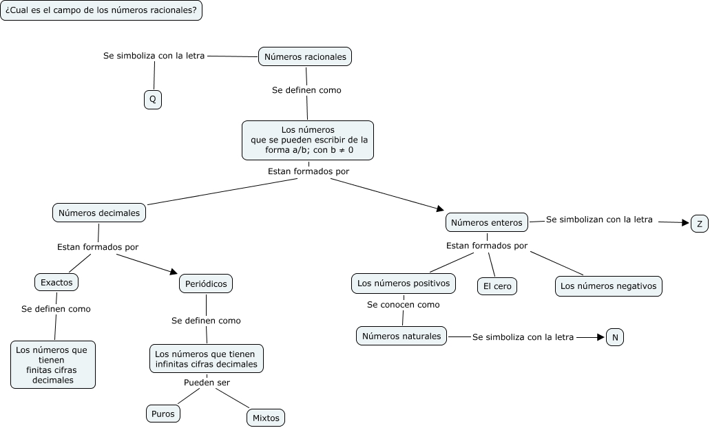
Este Cmap, tiene información relacionada con: Números racionales, Los números que tienen infinitas cifras decimales Pueden ser Mixtos, Exactos Se definen como Los números que tienen finitas cifras decimales, Números enteros Estan formados por El cero, Los números negativos Estan formados por Los números positivos, Los números que tienen infinitas cifras decimales Pueden ser Puros, Números decimales Estan formados por Periódicos, Los números que se pueden escribir de la forma a/b; con b ≠ 0 Estan formados por Números enteros, Los números negativos Estan formados por El cero, Los números positivos Se conocen como Números naturales, Números naturales Se simboliza con la letra N, Números decimales Estan formados por Números enteros, Números racionales Se simboliza con la letra Q, Números decimales Estan formados por Exactos, Números enteros Se simbolizan con la letra Z, Periódicos Se definen como Los números que tienen infinitas cifras decimales, Números racionales Se definen como Los números que se pueden escribir de la forma a/b; con b ≠ 0, Números enteros Estan formados por Los números positivos