WARNING:
JavaScript is turned OFF. None of the links on this concept map will
work until it is reactivated.
If you need help turning JavaScript On, click here.
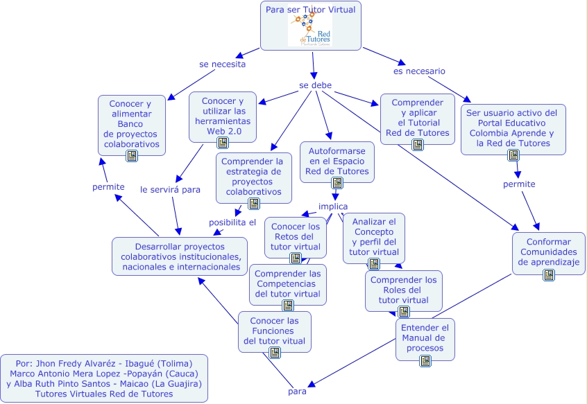
Este Cmap, tiene información relacionada con: Itenerario Tutorial Red de Tutores, Comprender la estrategia de proyectos colaborativos posibilita el Desarrollar proyectos colaborativos institucionales, nacionales e internacionales, Autoformarse en el Espacio Red de Tutores implica Analizar el Concepto y perfil del tutor virtual, Autoformarse en el Espacio Red de Tutores implica Conocer los Retos del tutor virtual, Para ser Tutor Virtual se debe Autoformarse en el Espacio Red de Tutores, Para ser Tutor Virtual se necesita Conocer y alimentar Banco de proyectos colaborativos, Autoformarse en el Espacio Red de Tutores implica Comprender las Competencias del tutor virtual, Desarrollar proyectos colaborativos institucionales, nacionales e internacionales permite Conocer y alimentar Banco de proyectos colaborativos, Autoformarse en el Espacio Red de Tutores implica Conocer las Funciones del tutor vitual, Para ser Tutor Virtual se debe Conocer y utilizar las herramientas Web 2.0, Autoformarse en el Espacio Red de Tutores implica Comprender los Roles del tutor virtual, Para ser Tutor Virtual se debe Comprender la estrategia de proyectos colaborativos, Autoformarse en el Espacio Red de Tutores implica Entender el Manual de procesos, Para ser Tutor Virtual se debe Conformar Comunidades de aprendizaje, Conocer y utilizar las herramientas Web 2.0 le servirá para Desarrollar proyectos colaborativos institucionales, nacionales e internacionales, Ser usuario activo del Portal Educativo Colombia Aprende y la Red de Tutores permite Conformar Comunidades de aprendizaje, Conformar Comunidades de aprendizaje para Desarrollar proyectos colaborativos institucionales, nacionales e internacionales, Para ser Tutor Virtual se debe Comprender y aplicar el Tutorial Red de Tutores, Para ser Tutor Virtual es necesario Ser usuario activo del Portal Educativo Colombia Aprende y la Red de Tutores