WARNING:
JavaScript is turned OFF. None of the links on this concept map will
work until it is reactivated.
If you need help turning JavaScript On, click here.
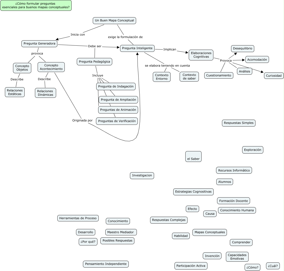
Este Cmap, tiene información relacionada con: Preguntas, Concepto Acontecimiento Originada por Pregunta Inteligente, Pregunta Inteligente se elabora teniendo en cuenta Contexto de saber, Elaboraciones Cognitivas Provoca Análisis, Un Buen Mapa Conceptual exige la formulación de Pregunta Inteligente, Concepto Objetos Describe Relaciones Estáticas, Pregunta Pedagógica Incluye Pregunta de Ampliación, Pregunta Generadora Debe ser Pregunta Inteligente, Pregunta Pedagógica Incluye Preguntas de Verificación, Concepto Acontecimiento Describe Relaciones Dinámicas, Pregunta Generadora provoca Concepto Objetos, Elaboraciones Cognitivas Provoca Curiosidad, Pregunta Pedagógica Incluye Preguntas de Animación, Elaboraciones Cognitivas Provoca Desequilibrio, Pregunta Pedagógica Incluye Pregunta de Indagación, Elaboraciones Cognitivas Provoca Acomodación, Pregunta Inteligente Implican Elaboraciones Cognitivas, Elaboraciones Cognitivas Provoca Cuestionamiento, Pregunta Generadora provoca Concepto Acontecimiento, Un Buen Mapa Conceptual Inicia con Pregunta Generadora, Pregunta Generadora Debe ser Pregunta Pedagógica