WARNING:
JavaScript is turned OFF. None of the links on this concept map will
work until it is reactivated.
If you need help turning JavaScript On, click here.
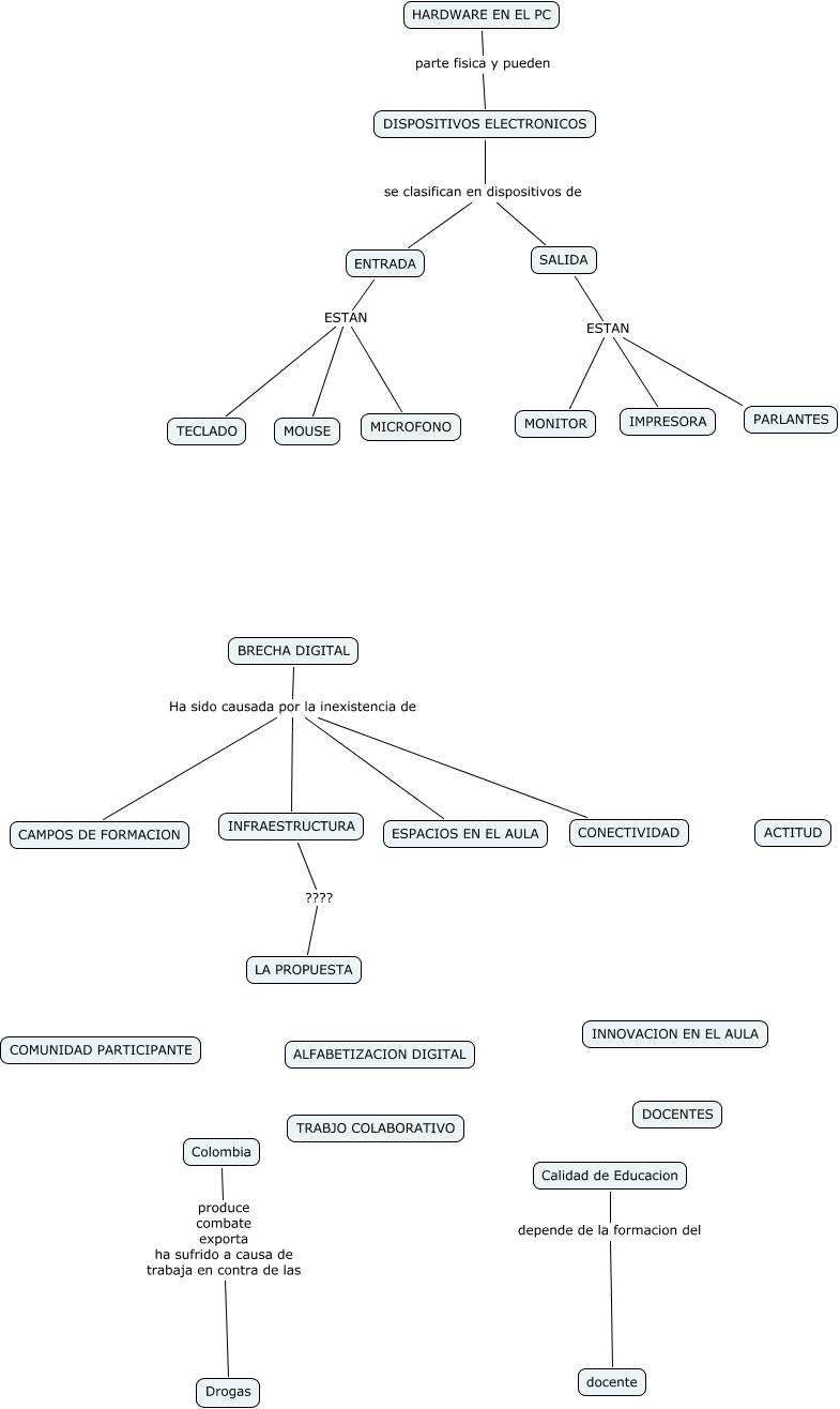
Este Cmap, tiene información relacionada con: MI PRIMER MAPA, HARDWARE EN EL PC parte fisica y pueden DISPOSITIVOS ELECTRONICOS, Calidad de Educacion depende de la formacion del docente, BRECHA DIGITAL Ha sido causada por la inexistencia de CONECTIVIDAD, SALIDA ESTAN MONITOR, DISPOSITIVOS ELECTRONICOS se clasifican en dispositivos de SALIDA, ENTRADA ESTAN MICROFONO, BRECHA DIGITAL Ha sido causada por la inexistencia de CAMPOS DE FORMACION, ENTRADA ESTAN MOUSE, BRECHA DIGITAL Ha sido causada por la inexistencia de ESPACIOS EN EL AULA, SALIDA ESTAN IMPRESORA, Colombia produce combate exporta ha sufrido a causa de trabaja en contra de las Drogas, ENTRADA ESTAN TECLADO, DISPOSITIVOS ELECTRONICOS se clasifican en dispositivos de ENTRADA, SALIDA ESTAN PARLANTES, INFRAESTRUCTURA ???? LA PROPUESTA, BRECHA DIGITAL Ha sido causada por la inexistencia de INFRAESTRUCTURA