WARNING:
JavaScript is turned OFF. None of the links on this concept map will
work until it is reactivated.
If you need help turning JavaScript On, click here.
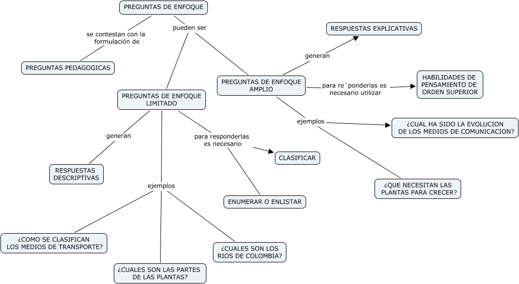
Este Cmap, tiene información relacionada con: PREGUNTAS DE ENFOQUE, PREGUNTAS DE ENFOQUE LIMITADO generan RESPUESTAS DESCRIPTIVAS, PREGUNTAS DE ENFOQUE pueden ser PREGUNTAS DE ENFOQUE LIMITADO, PREGUNTAS DE ENFOQUE AMPLIO para re´ponderlas es necesario utilizar HABILIDADES DE PENSAMIENTO DE ORDEN SUPERIOR, PREGUNTAS DE ENFOQUE LIMITADO para responderlas es necesario ENUMERAR O ENLISTAR, PREGUNTAS DE ENFOQUE LIMITADO ejemplos ¿COMO SE CLASIFICAN LOS MEDIOS DE TRANSPORTE?, PREGUNTAS DE ENFOQUE AMPLIO ejemplos ¿CUAL HA SIDO LA EVOLUCION DE LOS MEDIOS DE COMUNICACION?, PREGUNTAS DE ENFOQUE LIMITADO para responderlas es necesario CLASIFICAR, PREGUNTAS DE ENFOQUE pueden ser PREGUNTAS DE ENFOQUE AMPLIO, PREGUNTAS DE ENFOQUE LIMITADO ejemplos ¿CUALES SON LOS RIOS DE COLOMBIA?, PREGUNTAS DE ENFOQUE LIMITADO ejemplos ¿CUALES SON LAS PARTES DE LAS PLANTAS?, PREGUNTAS DE ENFOQUE AMPLIO generan RESPUESTAS EXPLICATIVAS, PREGUNTAS DE ENFOQUE AMPLIO ejemplos ¿QUE NECESITAN LAS PLANTAS PARA CRECER?, PREGUNTAS DE ENFOQUE se contestan con la formulación de PREGUNTAS PEDAGOGICAS