WARNING:
JavaScript is turned OFF. None of the links on this concept map will
work until it is reactivated.
If you need help turning JavaScript On, click here.
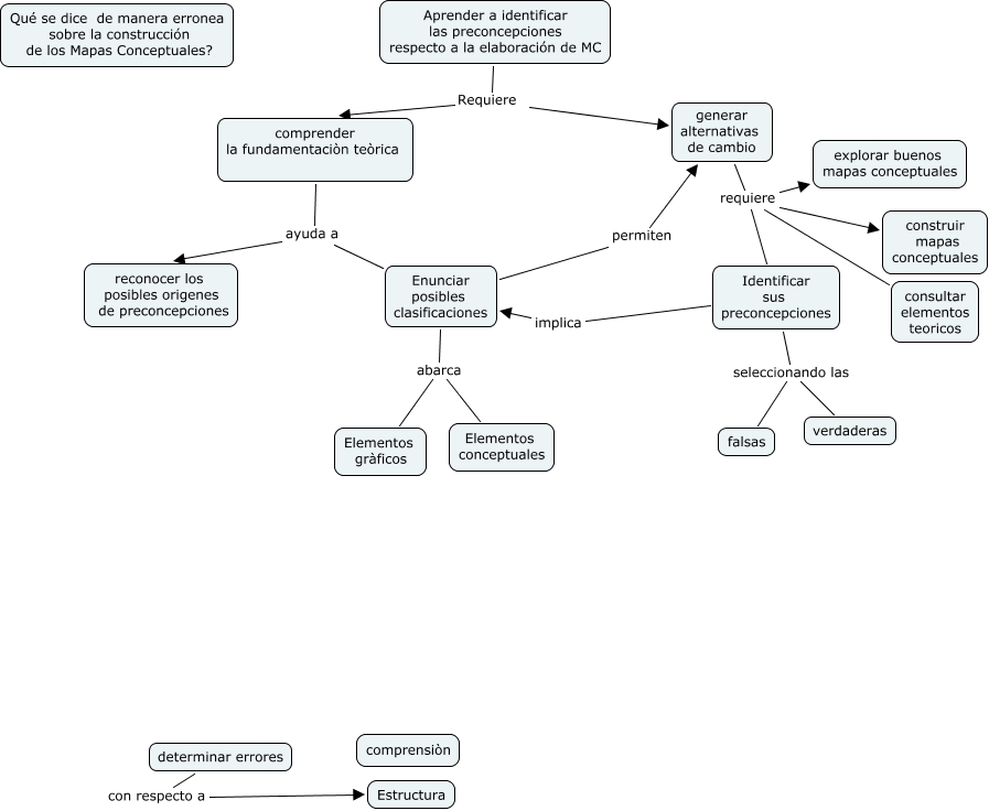
Este Cmap, tiene información relacionada con: Preconcepciones sobre Mapas conceptuales2, comprender la fundamentaciòn teòrica ayuda a reconocer los posibles origenes de preconcepciones, Identificar sus preconcepciones implica Enunciar posibles clasificaciones, determinar errores con respecto a Estructura, Identificar sus preconcepciones seleccionando las verdaderas, Enunciar posibles clasificaciones permiten generar alternativas de cambio, comprender la fundamentaciòn teòrica ayuda a Enunciar posibles clasificaciones, generar alternativas de cambio requiere Identificar sus preconcepciones, Aprender a identificar las preconcepciones respecto a la elaboración de MC Requiere comprender la fundamentaciòn teòrica, generar alternativas de cambio requiere consultar elementos teoricos, Aprender a identificar las preconcepciones respecto a la elaboración de MC Requiere generar alternativas de cambio, generar alternativas de cambio requiere construir mapas conceptuales, Enunciar posibles clasificaciones abarca Elementos conceptuales, generar alternativas de cambio requiere explorar buenos mapas conceptuales, Identificar sus preconcepciones seleccionando las falsas, Enunciar posibles clasificaciones abarca Elementos gràficos