WARNING:
JavaScript is turned OFF. None of the links on this concept map will
work until it is reactivated.
If you need help turning JavaScript On, click here.
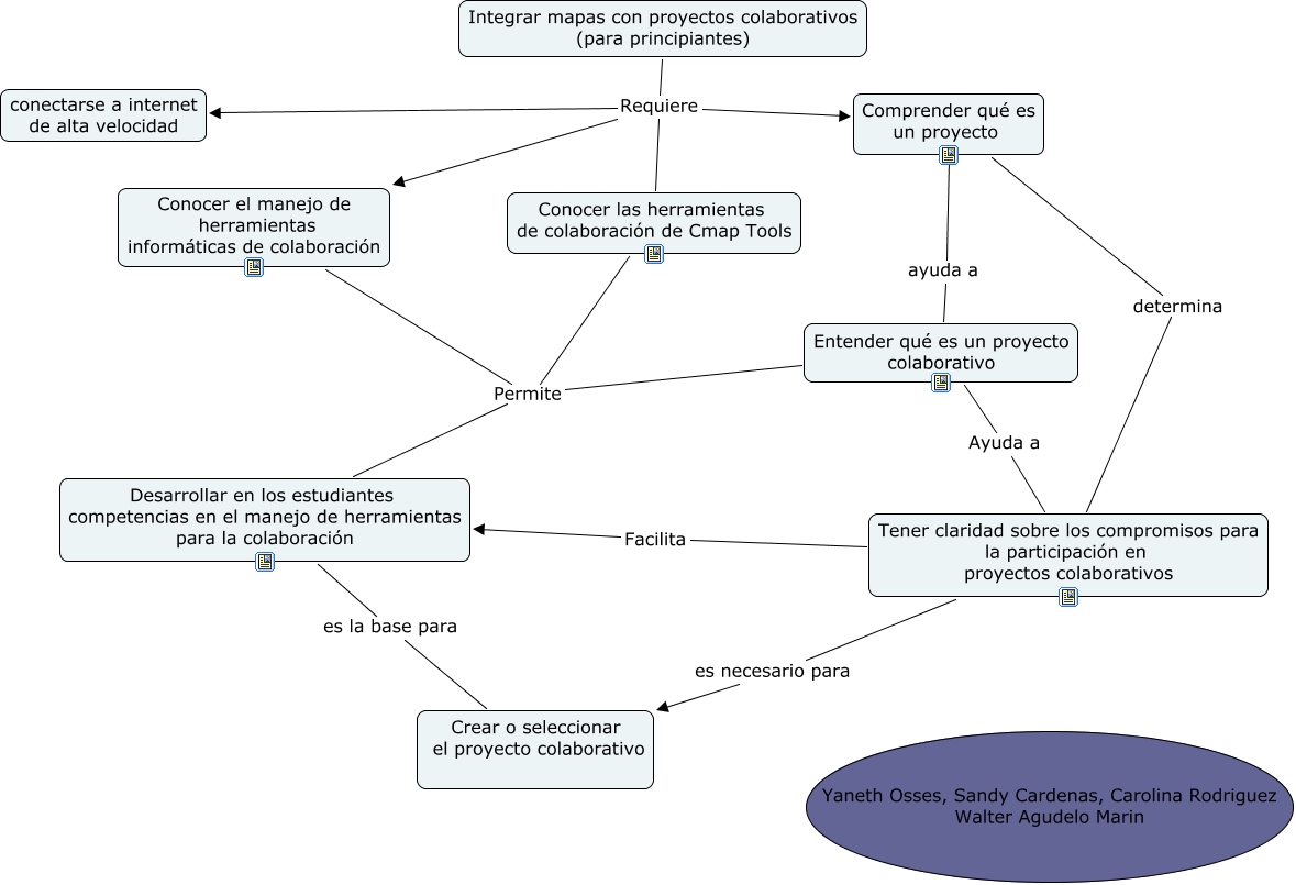
Este Cmap, tiene información relacionada con: Integración proyectos colaborativos, Tener claridad sobre los compromisos para la participación en proyectos colaborativos Facilita Desarrollar en los estudiantes competencias en el manejo de herramientas para la colaboración, Desarrollar en los estudiantes competencias en el manejo de herramientas para la colaboración es la base para Crear o seleccionar el proyecto colaborativo, Integrar mapas con proyectos colaborativos (para principiantes) Requiere Conocer las herramientas de colaboración de Cmap Tools, Integrar mapas con proyectos colaborativos (para principiantes) Requiere Conocer el manejo de herramientas informáticas de colaboración, Conocer las herramientas de colaboración de Cmap Tools Permite Desarrollar en los estudiantes competencias en el manejo de herramientas para la colaboración, Entender qué es un proyecto colaborativo Ayuda a Tener claridad sobre los compromisos para la participación en proyectos colaborativos, Tener claridad sobre los compromisos para la participación en proyectos colaborativos es necesario para Crear o seleccionar el proyecto colaborativo, Integrar mapas con proyectos colaborativos (para principiantes) Requiere conectarse a internet de alta velocidad, Comprender qué es un proyecto determina Tener claridad sobre los compromisos para la participación en proyectos colaborativos, Conocer el manejo de herramientas informáticas de colaboración Permite Desarrollar en los estudiantes competencias en el manejo de herramientas para la colaboración, Comprender qué es un proyecto ayuda a Entender qué es un proyecto colaborativo, Integrar mapas con proyectos colaborativos (para principiantes) Requiere Comprender qué es un proyecto, Entender qué es un proyecto colaborativo Permite Desarrollar en los estudiantes competencias en el manejo de herramientas para la colaboración