WARNING:
JavaScript is turned OFF. None of the links on this concept map will
work until it is reactivated.
If you need help turning JavaScript On, click here.
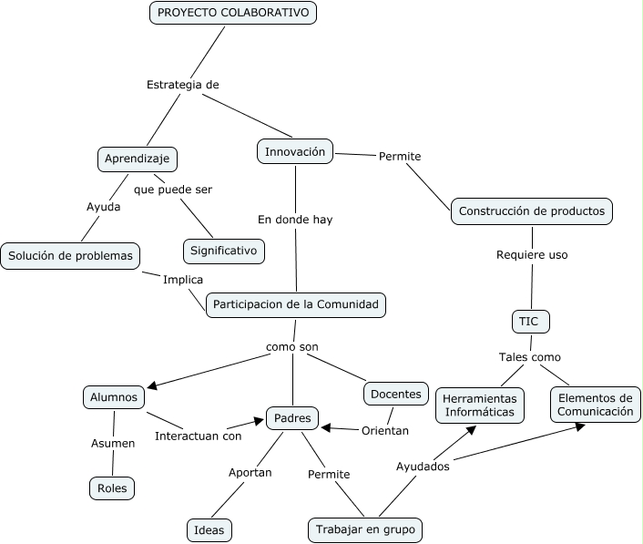
Este Cmap, tiene información relacionada con: Mapa_numero1_jarold, PROYECTO COLABORATIVO Estrategia de Aprendizaje, Trabajar en grupo Ayudados Elementos de Comunicación, Participacion de la Comunidad como son Alumnos, Aprendizaje Ayuda Solución de problemas, Padres Aportan Ideas, Solución de problemas Implica Participacion de la Comunidad, Padres Permite Trabajar en grupo, PROYECTO COLABORATIVO Estrategia de Innovación, TIC Tales como Elementos de Comunicación, TIC Tales como Herramientas Informáticas, Innovación Permite Construcción de productos, Trabajar en grupo Ayudados Herramientas Informáticas, Construcción de productos Requiere uso TIC, Aprendizaje que puede ser Significativo, Participacion de la Comunidad como son Padres, Participacion de la Comunidad como son Docentes, Innovación En donde hay Participacion de la Comunidad, Alumnos Interactuan con Padres, Alumnos Asumen Roles, Docentes Orientan Padres